【谋周报】2026年美股怎么看?(上)(2026年第02周 | 总第253期)
对2026年做预测之前,我们先把旧账翻一翻——不回看以前的预测谈预测,都是耍流氓。
2025年底时,各大投行对2026年的行情整体偏乐观:他们给标普500的平均目标点位大约是7639,相当于较2025年12月31日的收盘水平还有约11%的上行空间。这种乐观,和他们在2024年底展望2025年时普遍偏谨慎、甚至偏保守的姿态,形成了非常鲜明的反差。
那为什么2024年底的预测普遍“偏低”?核心原因并不复杂:当时市场还在反复争论三件事。第一,AI到底是生产力革命,还是估值泡沫;第二,高利率会不会把经济压进衰退,至少也会带来显著放缓(硬着陆还是软着陆);第三,大选后的政策路径不确定——比如减税法案能否推进、关税政策会不会升级,都是投行模型里很难“稳稳落地”的变量。
结果我们都看到了:市场走的是更顺的一条路——AI叙事没有崩,经济也没有按剧本硬着陆,政策预期反而在很多阶段变成了风险资产的燃料。
到目前为止,德意志银行和美国银行的判断相对更接近现实;有意思的是,一个在当时属于偏乐观派,一个偏保守派,但两者都“对”——因为他们各自抓住了不同的关键变量:前者更相信趋势和盈利韧性,后者更重视估值与宏观尾部风险。
投行预测的回顾
什么是2026年市场最大的担忧?
智者问卦,问凶不问吉。对2026年美股来说,我眼里最大的利空,可能不是某一条新闻,而是一个听起来很“没情绪”的结构性词:史诗级“还债高峰”(Maturity Wall)。
image
-
还债洪峰: 2026年约有 1/3 的公开持有美债(约 10 万亿美元) 集中到期。
-
债务结构风险: 虽然短期国库券(T-Bills)仍占约 75%-80%,但风险核心在于 2021-2023 年发行的中长期债进入密集到期期。
-
具体品种压力: 特别是 2021 年发行的 5 年期国债,票息将从约 1.0% 的超低位直接重置为 3.7% - 3.9% 的高位。
-
利息重估痛感: 再融资利率比旧债票息平均高出约 82 个基点。这直接推动 2026 财年净利息支出首次冲破 1.1 万亿美元,历史上首次超过国防开支。
也有人会说:2025年6-7月那会儿不也天天在聊“美债风险”吗?后来不也照样过去了?
表面看像是“狼来了”又没来,但这次确实有点不一样。关键差别不在于“大家担不担心”,而在于到期结构——大概有21%的中长债在2026年集中到期,而且它们很多都是在低利率时期发的,票息压得很低。
一旦这些债到期,需要用新债去滚旧债,问题就来了:新债的票息率明显更高。这不是市场情绪能否稳定的问题,而是一个更硬的算术题——同样规模的债务,换了更贵的利率重新借一遍,联邦政府每年要付的票息支出就会被抬上一个台阶。
所以,2025年中那波“担心”,更像是对债务总量和政治博弈的焦虑;而2026年这波压力,更像是利率重估带来的现金流冲击:到期潮叠加高票息,财政的呼吸声会更粗,市场也更难装作没听见。
美国政府的财政状况
中文媒体聊美国政府债务,确实已经到了“铺天盖地”的程度。我也不想人云亦云地说一些定性的分析,我们翻翻账本:看美国政府到底怎么收、怎么花,钱到底漏在哪。
先把大盘放在桌面上:按美国财政部发布的FY2025《Combined Statement》口径,美国政府全年总收入5.2346万亿美元,同比+6.4%(+3165亿美元);总支出7.0100万亿美元,同比+2750亿美元;对应财政赤字1.7754万亿美元,比FY2024减少42亿美元。这组数据的含义很直白:收入端并没有“塌方”,赤字也没有继续恶化到失控,反而略有收敛。
但问题在于:赤字有没有变小,并不等于风险消失。真正的风险藏在结构里,尤其是两条线:一条叫“关税”,一条叫“利息”。
先说收入端的“新支柱”——关税。FY2025关税收入达到1950亿美元,在一些年份里还是“小众税种”的它,突然变成了财政收入里不能忽视的一块,FY2026前两个月总收入同比+18%,其中关税收入同比+287%而是“突然变成主角”。
然后说支出端——真正的Boss其实只有一个:利息。FY2025的净利息支出9704亿美元,同比+10.1%(+893亿美元)。同一年,国防支出9166亿美元。也就是说,利息这条线在FY2025就已经压过了国防。
当债务存量越来越大、再融资利率又比旧票息更高时,利息支出就会像滚雪球一样占据预算空间。Peterson Foundation预计联邦利息支出占政府收入的比例到2025年末将升至18.4%,并在之后继续上行。
这句话翻译成人话就是:美国政府每收100美元,差不多要先拿走18美元去付利息——这当然会挤压其他支出选择空间,也会让市场对“未来到底还能怎么调财政、怎么控赤字”变得更敏感。
再把这套账和市场串起来,你会发现一种很微妙的底层逻辑:美元指数走软、黄金白银走强,当然有很多短期变量(利率预期、风险偏好、地缘事件、央行购金等),但财政这条线提供了一个长期背景音——当利息越来越像“硬成本”,市场就会更关注两个问题:第一,未来发债的边际成本会不会继续上去(期限溢价/term premium);第二,财政与货币的边界会不会变得更暧昧。背景音不等于唯一原因,但它会让贵金属这类“对冲财政信用与货币稀释叙事”的资产,更容易获得持续的买盘想象空间。
所以我想表达的结论是:美国财政收入并不差,甚至还挺强;关税也确实在补血;但真正的结构性风险在利息——它正在用一种不讲道理的方式吞噬财政弹性。
2026将是又一波“ChatGPT时刻”的爆发
目前,资本市场正处于一场关于 AI ROI(投资回报率)的激烈博弈中。市场普遍质疑 CapEx(资本支出)是否存在严重过载:2026 年四大巨头的资本支出预计将突破 2500 亿美元,然而 AI 软件对企业营收的直接贡献占比提升仅维持在 5%-8% 的低位。这种“投入万亿、收入百亿”的产出失衡,加之利息与折旧成本的压力,让“AI 疲劳(AI Fatigue)”情绪蔓延,导致不少企业削减了软件预算,近 70% 的项目仍停留在试点阶段。
然而,2026 年极有可能重演“ChatGPT 时刻”,通过三大维度的跨越式突破打破现金流僵局:
-
Agentic AI(智能体化): AI 从“对话框”跃迁为“执行官”,通过跨应用操作(Cross-App Action)深度嵌入业务流,将单纯的交互转化为实际生产力。
-
Physical AI(物理具身化): AI 走出屏幕,在人形机器人、自动驾驶(Robotaxi)及智能眼镜等载体上实现“实体化”,开启万亿级物理生产力市场。
-
Vertical AI(垂直深度化): 在医疗科研与软件工程等高价值领域实现“精准替代”,完成从通用模型向高客单价、高粘性专业工具的转化。
image
对于特斯拉(TSLA)、Palantir(PLTR)、谷歌(GOOGL)和微软(MSFT)等核心标的而言,2026 年将是逻辑兑现的关键胜负手。
美联储永远是美国经济的定海神针
利率始终是美股市场的核心锚点。目前的预期出现明显分歧:美联储点阵图显示 2026 年仅降息一次,旨在防范通胀反弹;而 CME 的 FedWatch 工具则基于市场定价,押注全年将有两次降息。
image
关于特朗普可能干预美联储独立性的担忧不绝于耳。目前,他在两位“凯文”之间犹豫不决:一位是与自己私交深厚、长期担任经济顾问的哈赛特(Kevin Hassett),市场认为其鸽派色彩浓厚;另一位则是在美联储任职多年、深受华尔街青睐的沃什(Kevin Warsh),代表了传统的技术派独立性。
image
但在我看来,这种人事博弈的实质影响被夸大了。美联储的权力结构决定了,无论谁掌舵,其决策核心终将回归到岗位本身的职责与数据逻辑。历史是最好的教科书:当初鲍威尔也是由特朗普提拔,但在履职后,他始终坚持根据经济数据独立决策,并未向行政压力低头,甚至因此引发特朗普在社交媒体上的公开抨击。这正是因为美联储主席的权力源自国会法律的保护(“有理由才能免职”原则),而非听命于白宫的行政指令。
只要这种权力制衡机制不倒,美联储作为美国经济“定海神针”的地位便不可动摇。基于对经济数据向温和软着陆过渡的判断,我依然倾向于相信,2026 年美联储将更有可能通过两次降息来对冲财政成本的压力。
关税战还会再起波澜吗?
2025年资本市场最惊心动魄的一幕,很多人会记得是AI股的狂飙,但真正把所有人心跳拉到180的,其实是3-4月特朗普掀起的那轮关税战。
4月2日,他在白宫端出一套被媒体称为“Liberation Day”的方案:标普500单日下跌4.8%,纳指跌幅接近6%,隔天剧情继续升级,在中国宣布对美商品加征34%反制后,标普500再跌约-6%。然后4月9日,市场又上演了年度最魔幻的一次反转:特朗普宣布对多数国家的“对等关税”暂缓90天,并把税率回落到10%基准(同时对中国税率进一步上调)。结果当天标普500大涨9.5%,纳指大涨12.2%。
也正因为如此,我才会说:时过境迁,“掀起关税战的基础没有了”——至少没有了那种“单边一脚油门一脚刹车、就能长期压着对手走”的基础。中美现在是典型的“相互卡脖子、也相互捏着软肋”:美国握着金融与高端技术生态、盟友体系与市场准入;中国握着关键制造能力、供应链韧性、以及稀土等关键矿产的现实影响力。正是这种“杀敌一千自损八百”的恐怖均衡让博弈落在一种暂时而脆弱的均衡上。
相对均衡的战略相持阶段
但均衡不等于太平。贸易摩擦以及它衍生出来的“不确定性溢价”,大概率仍会在未来3-5年反复成为资本市场的主线之一。
另一方面,特朗普的民意支持度已经明显过了“蜜月期”,出现了较大幅度回落,这会直接压缩他的政策操作空间。比如路透/益普索在2025年12月的民调显示,他的支持率降到约39%,相比年初明显下滑。
最近三届总统的民意调查
支持度下行带来的约束很现实:一方面,党内与国会在临近2026年中期选举时会更谨慎,议员更在意本州产业与选票,不愿无条件“陪跑”高风险政策;另一方面,关税这类措施会迅速传导到通胀预期与企业成本,零售、制造和农业州的反弹声会更大,市场对不确定性的折现也会更狠。结果就是,特朗普未必变温和了,但他能承受的“任性额度”变少了——更可能转向“口头强硬、动作更控节奏”的可控摩擦,而不是动辄掀桌子的极端加码。
因此,我们可以预期的是:2026的关税贸易冲突将不会带来像2025那样的剧烈波动。
关税为何没有推高美国通胀?
2025年确实出现了一个挺“反直觉”的组合:美元走弱、关税上升,但通胀却没有被顶上去,反而整体是温和下行的。
2025年关税的变化幅度非常夸张:路透的统计显示,美国进口的平均有效关税税率从“去年同期”大约2.5%跃升到接近17%,创下1935年以来最高水平。与此同时,美元走弱:2025年美元兑一篮子主要货币全年下跌约10%。
再看通胀本身:2025年1月CPI-U同比为3.0%;到2025年11月,同比降到2.7%,核心CPI同比为2.6%。
image
问题来了:这条传导链路为什么没按“美元贬值+关税=更高通胀”的教科书走?
我倒不觉得这是“传统经济学完全无法解释”,恰恰相反,它就是把几条经典机制同时叠在一起,只是现实里存在滞后、替代和分摊,导致你直觉里的“一步到位”并不会发生:
第一,库存滞后效应:关税上调不等于当天货架就涨价。进口商和零售商往往会在政策落地前抢进口、加库存,再叠加很多商品是按季度/半年合同定价,短期内成本冲击会被库存和合同“垫住”。结果就是关税像一记闷棍,先敲在企业利润上,而不是立刻敲在CPI上。
第二,供应链替代:当关税把某条供应链的成本抬高,企业会做两件事——换来源、换品类。换来源包括转向关税更低或豁免更友好的国家/地区;换品类包括减少高关税商品的上架权重、提高替代品的促销力度。宏观层面看,这会把“理论上的完全传导”打折,甚至把部分冲击从“价格上涨”变成“结构调整”。
第三,一次性水平冲击:关税更像“价格台阶”,不是“持续加速度”。它可能让某些商品价格在某几个月抬一截,但只要关税不继续加码,之后同比口径里这次跳升会逐渐被基数效应吞掉。通胀率是“变化率”,不是“价格水平”。
把这三条合在一起,你就能理解2025年为何会出现“美元弱+关税高,但CPI同比仍缓慢下行”的表象:成本冲击并没有消失,而是被延后、被替代、被企业利润和商品结构吸收了一部分。
高盛的研究显示到2025年末,美国消费者承担的关税成本占比预计会升至55%,企业承担22%,外国出口商18%,其余约5%来自规避等因素。
image
这就把2026年的通胀风险点出来了:如果2025年更多是“企业先扛着”,那么2026更可能变成“企业扛不动了,往终端挪”。终端一旦开始系统性提价,CPI的下行路径就会变得更黏、更容易反复——尤其是在美元继续偏弱或进口品权重上升的情形下。
2026年通胀是否会反弹是一个让人担忧的变量。
我具体的操作和持仓请移步到我们的网站,https://www.finplusplus.com/
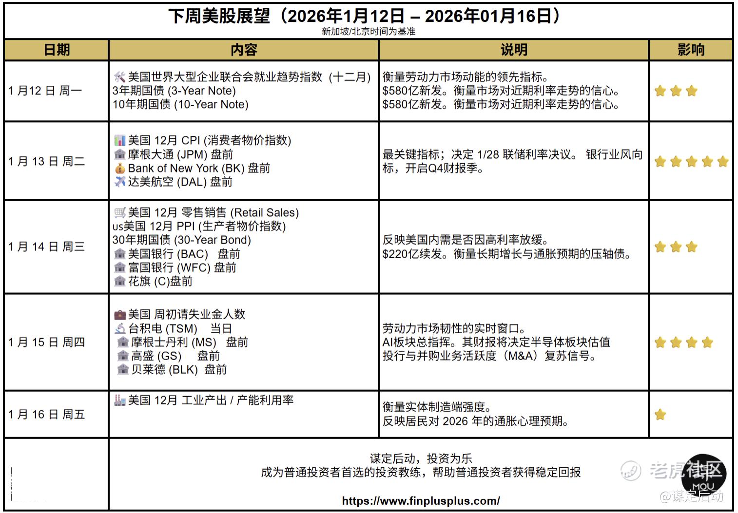
【下周展望】
【我的站点】
订阅我的实盘分享:谋定后动的个人主页以及我的公司Mou Investment的主页
修改于 2026-01-10 15:26
免责声明:上述内容仅代表发帖人个人观点,不构成本平台的任何投资建议。


学习一下