被嫌弃的“人形机器人一哥”,波士顿动力错哪了?
贝克街探案官
有业内观点认为,在当前已公开的人形机器人中,Atlas依然是综合能力最强、技术完成度最高的存在。
作者:鲁镇西
在刚刚落幕的CES2026上,被称为“人形机器人一哥”的波士顿动力,终于做出了一次具有分水岭意义的选择——正式抛弃长期被诟病“不中看也不中用”的液压系统,将Atlas全面切换为纯电驱动。这一变化,不只是一次工程方案的更替,更是波士顿动力主动撕下“技术炫技”“工程PPT”的标签,向规模化、产业化迈出的关键一步。
在现场展示中,波士顿动力强调,新一代Atlas的运动形态高度拟人,动作自然、平稳且连贯,其设计灵感来源于人类身体结构,但在灵活度、稳定性和极限动作范围上,已经明显超越人类生理上限。有业内观点认为,在当前已公开的人形机器人中,Atlas依然是综合能力最强、技术完成度最高的存在。
更重要的是,围绕Atlas的终极定位,市场讨论正在发生质变。一种越来越被接受的判断是:Atlas并非为某一个垂直岗位而生,而是指向“通用劳动力”这一终局场景。通过AI大模型持续训练,机器人可以习得远超人类经验边界的作业能力,并将新技能以“软件化方式”复制、同步到其他个体,在全球劳动力持续紧缺的背景下,成为可规模扩展的生产要素。
如果说过去的波士顿动力,证明的是“人形机器人能做到什么极限动作”,那么从纯电Atlas开始,它真正进入了一个更危险、也更现实的命题——当机器不仅能动、能学,还能被复制和规模化,人类社会将如何重新定义“工作”本身。
01 人形机器人最后一环,灵活手不灵活
在讨论“人类该如何重新定义工作”之前,人形机器人其实还有一道绕不开的门槛——它必须能真的替代人类劳动力。
在所有技术难题中,最后、也是最难的一环,并不是行走、平衡,甚至不是大脑,而是人形机器人能不能真正拥有一双“人类的手”。
在CES2026上,波士顿动力展示的Atlas只有3根手指;在其他公开视频中,也曾出现过4指版本。放眼整个行业,已经有厂商开始尝试5指人形机器人,乍一看似乎更“像人”。但一个反直觉的事实是:手指越多,越不像人;越像人,反而越难用。
即使强如Atlas,也始终没有选择“完整复制人类的手”。有观点认为,这并不是技术不行,而是工程上必须做出的取舍。
人类的手,是数百万年进化的产物,拥有极高自由度、复杂肌腱结构和极其精细的力反馈系统。对机器人来说,每增加一根手指,意味着指数级上升的控制难度、算力需求、传感复杂度和失控风险。
换句话说,造一双“看起来像人手”的机械手并不难,难的是造一双“真的能干活、还能稳定干活”的手。相比追求形态上的相似,人形机器人厂商应该更在意在真实、不可预期的物理世界里,这只手是否可靠、是否可控、是否不会在关键时刻出错。
这也是为什么,今天的人形机器人已经能跑、能跳、能搬,却仍然在“拧螺丝、理线、抓柔性物体”这些看似普通的动作上反复卡壳。不是机器不聪明,而是人类的手,本身就是一个被严重低估的奇迹。
当前技术背景下,各家厂商在灵巧手方面的投入逐步提升,整机企业如特斯拉、宇树科技、优必选等均进行灵巧手的自研工作,零部件企业中星动纪元、魔法原子、灵巧智能、因时机器人等也开发各类人形机器人灵巧手产品。
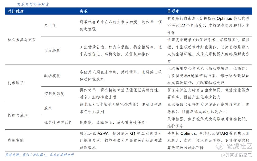
传统夹爪或抓持手已经在工业装配、医疗检测等领域实现应用,但由于其仅针对标准化流程进行设计,因此泛化能力有限。灵巧手结构与人手相似,具有高自由度、高精度等特点,可以与人形机器人搭配执行多种复杂任务,如抓握小型物体、搬运物品等,在工业场景、商业场景、家用场景中均有较大的应用潜力。
成本方面,灵巧手约占整机成本17%,成本层面灵巧手是整机最重要的部件之一。以特斯拉Optimus为例,从整机各部位的成本拆分来看,灵巧手成本占比约为17.2%,占最大比重,其中空心杯电机、六维力传感器分别占比4.8%、8.0%,行星减速器、蜗轮蜗杆、编码器分别占比1.8%、1.8%、0.9%,空心杯电机与六维力矩传感器是灵巧手中的核心部件。
Atlas弃用液压系统,改用电机,让很多人以为人形机器人淘汰液压,是因为电机更先进,但真相恰恰相反——液压不是不够强,而是强得不合时宜。液压擅长爆发力和极限动作,却不适合长时间、稳定、可复制的工作场景。
真正进入工厂和城市后,液压系统的复杂维护和控制不确定性会被无限放大。更关键的是,液压不适合被AI学习,而电机更像一个标准化接口,天然适配模型训练。液压属于工程师时代,电机属于算法时代。
02 电机,已经成为厂商灵巧手首选方案
电机驱动符合人形机器人灵巧手需求,为目前主流方案。电机驱动系统集成了空心杯电机、无刷有槽电机、减速器等零部件,由于其体积小、响应快、调控方便、输出力矩稳定等优点在灵巧手控制中应用较为广泛。
与传统电机相比,空心杯电机采用了无铁芯的转子设计,避免了电机在运行过程中产生的涡流效应,而涡流效应会导致电机升温、扭矩波动以及能量损失。人形机器人灵巧手具有高自由度、高精度以及快速响应能力的需求,空心杯电机凭借其体积小、精度高、重量轻的特点成为了灵巧手电机的主流选择。
资料来源:深圳市正元电机有限公司官网,华金证券研究所
继续对比有刷、无刷电机,无刷电机使用寿命方面更长,因为没有机械刷子的磨损,无刷电机的使用寿命更长、更持久,特别在高速运行和恶劣环境条件下,并且运行噪音更小。同时无刷电机转速更高、转换效率和控制性能也更优异。
相较于无刷电机,液压驱动的灵巧手由液动机、伺服阀、油泵和油箱等组成,通常用于工业领域,液压系统具有较大抓取力,适用于驱动大型负载,但在小型化、便携性方面仍存在问题。
气压驱动系统使用气体作为介质,模拟人体肌肉的驱动方式,优点是易于控制、能量储存方便、系统柔性好,缺点是刚度低、动态性能差、装配难度大、运动不够精确,限制了其在工业生产中的广泛应用,常用在简单的抓持手,不能实现多关节的灵活运动。
传动方式上,腱绳传动可实现远距离动力传递,灵巧手前臂中的电机通过齿轮箱驱动滚珠丝杠,通过滚珠丝杠上的螺母将旋转运动转化为直线运动,腱绳形成一个腱环套在螺母上,螺母拉动连接在灵巧手手指指骨上的腱绳,实现手指饶关节轴的转动运动。
腱绳传动模拟人类手部的肌腱分布,采用各类材料与剑鞘或套管配合在手臂、手掌和手指内部灵活走线,结构较为紧凑并具有一定弹性,为手指运动提供一定程度的柔顺性和抓持适应性,可实现远距离的动力传递。
腱绳传动因布置形式多变而拥有多种不同的结构,如腱-腱鞘式、等径滑轮式、带轮传动式等,由于腱绳具有较高的柔性以及较小的尺寸,因为腱绳传动系统对驱动器和减速机构的结构尺寸要求较低。
现阶段,人形机器人行业在“灵巧手”这一关键部件上,技术路线尚未形成统一答案。腱绳、连杆、齿轮等多种传动方案各有优劣,在控制精度、结构复杂度、成本和可靠性之间做出了不同取舍,因此被多家主流整机企业并行采用。
03 谁是最优灵巧手
正因为技术路线尚未收敛,灵巧手并未像电机、减速器那样形成单一标准化市场,而是逐步孕育出一批围绕不同技术路径深度布局的专业厂商。
这些企业往往并不直接参与整机竞争,而是通过在某一传动体系、控制算法或传感集成上的长期积累,成为整机厂商在“最后一厘米”能力上的关键合作方。沿着不同技术路线展开的灵巧手厂商,也正在成为观察人形机器人产业分化与成熟度的重要窗口。
部分整机企业自研灵巧手,整体朝着更高自由度以及更强感知能力的方向去迭代,进而拓展灵巧手应用场景,如特斯拉Optimus的灵巧手自由度从11个迭代至22个,早期仅能完成较少的动作,但第三代灵巧手已经能够完成接网球等复杂动作。宇树科技的DEX3-1仅拥有7个自由度,而DEX5-1已拥有20个自由度,应用潜力实现大幅提升。
除了特斯拉Optimus、宇树之外,优必选推出的全新一代工业机器人WalkerS2的灵巧手拥有11个自由度,搭载6个阵列式触觉压力传感器,得益于灵巧手的高强度轻量化设计,WalkerS2不仅能够实现亚毫米级精密操作,还可在0-1.8米的全空间范围内托举15kg的重物,满足工业级搬运的作业需求。
图源:优必选官网
在优秀产品的不断加持下,优必选逐步登陆二级市场,据锋龙股份12月25日发布的多分公告,公司实控人已经变更为优必选。
除上述整机厂外,还有大量零部件厂布局灵巧手,因时机器人的末端执行器包含RH56BFX系列、RH56DFX系列、RH56E2系列灵巧手以及EG2-4B系列和EG2-4C系列伺服电动夹爪。其中RH56DFX系列为仿人五指灵巧手,单指抓握力达到1.5kg,±0.2mm重复定位精度、0.5N力分辨率,另外整手重量仅540g。因时机器人的灵巧手可实现抓取鸡蛋、水果、杠铃、以及握持杯子、工具等动作,可满足精细化作业需求。
假以时日,一旦灵巧手真正达到、甚至超越人类双手的能力,人形机器人行业的性质将被彻底改写。那时,机器人不再只是“高级设备”,而会第一次具备成为通用劳动力的资格。它们可以稳定完成抓取、装配、整理、维修等大量依赖人工的工作,商业模式也将从“卖一台机器”,转向“按时间、按任务、按技能付费”。人形机器人市场的上限,不再由设备需求决定,而是直接锚定全球持续扩大的劳动力缺口。
更重要的是,当“手”的能力不再成为瓶颈,行业竞争的核心将迅速从硬件制造,转向技能训练、数据积累和跨场景复制效率。谁能最快把一种作业技能训练成熟,并同步到成千上万台机器人身上,谁就掌握了新的生产力分配权。这意味着,人形机器人将从产品,演化为一种可被调度、可被订阅的“工作能力”。
结语
如果把Atlas仅仅看作一台更先进的人形机器人,显然低估了它对汽车与制造业的真实冲击。对这些行业而言,Atlas更像是一种“可移动、可学习、可复制的通用工位”,而不是传统意义上的设备升级。
在汽车制造体系中,真正长期困扰车企的从来不是机械臂不够多,而是大量高度依赖人工的“非标准环节”——柔性装配、异常处理、临时改线、跨工位协作。这些场景既难以完全自动化,又不断推高用工成本与管理复杂度。Atlas的出现,意味着这些过去只能靠“熟练工经验”兜底的环节,第一次具备被算法与模型接管的可能。
更关键的是,一旦人形机器人进入纯电驱动与软件定义阶段,它与汽车制造的底层逻辑开始高度同源:同样依赖电机、功率半导体、控制系统与大规模软件迭代,同样可以通过数据回传和模型训练持续进化。这使得“造车能力”本身,正在向“造具身智能系统”的能力外溢。对头部车企而言,人形机器人不再是外购设备,而是制造体系的自然延伸。
放到更宏观的制造业视角,Atlas所代表的不是单点效率提升,而是劳动力范式的变化:当技能可以被模型学习、被云端同步、被快速复制,制造业不再受限于熟练工数量、培训周期和地域人口结构。这对全球制造业来说,既是对成本曲线的重塑,也是对产业迁移逻辑的重新书写。
换句话说,Atlas并不是来“抢工人饭碗”的,它更像是在逼迫整个汽车与制造业重新回答一个问题:当劳动力开始软件化、模块化、可复制,谁还能掌握真正的制造优势?
© THE END
素材皆来自官方公开资料
本文不构成任何投资建议。
免责声明:上述内容仅代表发帖人个人观点,不构成本平台的任何投资建议。


