启动IPO的超聚变,如何撕开服务器红海?
文|李晴
编|王一粟
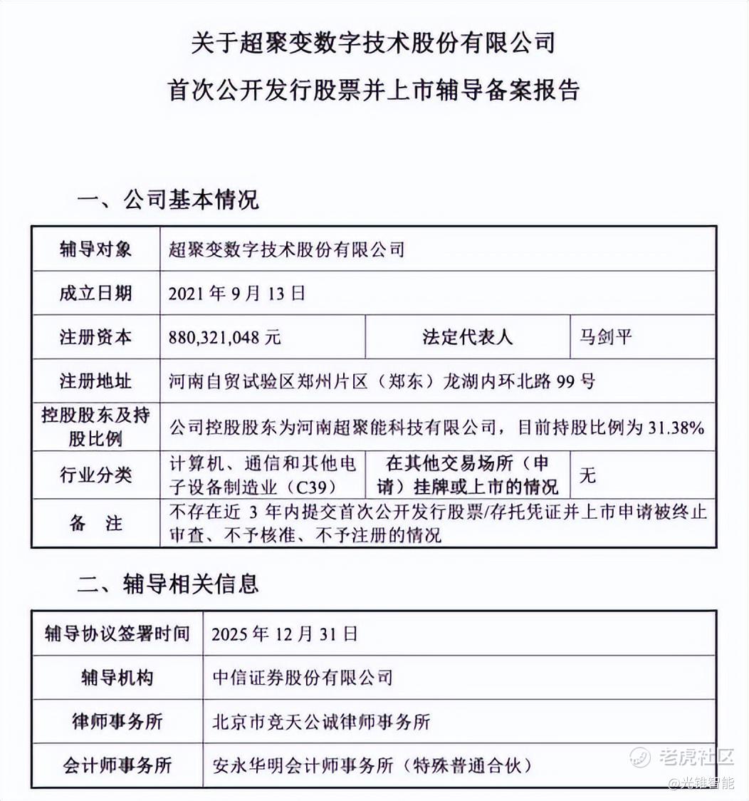
2026年1月6日,一份看似平常的上市辅导备案,在资本市场激起千层浪。备案主体是超聚变数字技术股份有限公司——这个四年前还只是**内部一个面临断供危机的X86服务器部门,如今已是中国服务器市场第二、全球服务器市场第六的算力巨头。
更令人瞩目的是其近乎“火箭式”的业绩飙升:2022年营收100亿元,2023年280亿元,2024年直接跨越400亿大关,2025年营收有望突破500亿元。
超聚变背后股东阵容,也可以堪称 “国家队”豪华配置:河南省国资委实际持股34.528%,中国移动、中国电信、国调基金、中金资本等17家国资背景机构共同加持。业务上,公司精准卡位于全球AI算力爆发与“东数西算”国家战略的双重风口。
在过去四年的发展中,超聚变面临了几乎所有当下最受关注的商业要素:地缘政治下的极限生存、国家资本的深度介入、AI浪潮中的技术卡位。从“活下来”到“冲上去”,超聚变如何完成了这场不可思议的逆袭?
业务转型,抓住液冷和AI算力风口
从超聚变的业务结构来看,在成立后的几年时间里,超聚变已经完成了从硬件集成商向解决方案提供者的转型。发展路线的转型,帮助其抓住了液冷市场和AI时代算力爆发的两大机遇。
液冷服务器,仍是超聚变的核心业务。近年来,在“东数西算”政策要求新建数据中心PUE不高于1.3的背景下,液冷服务器已经从行业的技术选项变为准入刚需。这让超聚变从**剥离后,在高端计算领域所继承的包括CPU、主板、散热、电源管理等全栈能力发挥出了作用。
从技术来看,其技术源于对**第五代原生液冷方案的深度迭代,可实现单机柜功率120kW、PUE低于1.05的能效极限,直接拿到政策要求下的市场准入门槛。IDC数据显示,2023年超聚变在国内标准液冷服务器市场份额达43%,占据绝对主导地位。
该业务不仅构成了超聚变短期业绩的压舱石,更在行业普遍陷入“增收不增利”困境时,为其保留了一定的定价权。
AI服务器是超聚变当前增长最快的板块,为其打开了第二增长曲线。
AI时代之后,超聚变推出支持万卡级集群训练的FusionServer AI服务器,完成了X86架构与鲲鹏、**的双架构适配,实现了从通用计算到AI智算领域的延伸;通过软硬协同优化,直接将大模型训练效率拉升40%。据公开资料显示,其客户涵盖字节跳动、阿里巴巴等主流互联网企业。
值得关注的是,超聚变正试图将核心能力从硬件整合向服务转型。
近两年,随着DeepSeek爆火,不少企业都有小型私有化部署大模型的需求,一体机的需求应运而生。基于此,超聚变推出了AI一体机(FusionOne AI)、AI中台,并与合作伙伴推出DeepSeek智能知识库一体机等软硬一体化产品。这部分虽营收占比仍然不高,却体现了技术平台化的可能性。同时,超聚变也推出了“城企数智化”解决方案,探索在政务、金融等场景中的服务收入。
从“硬”到“软”的转变尤其重要,这是因为,软件的毛利率远远高于硬件,这在服务器行业竞争激烈,净利润率超低的背景下,显得尤为重要。
干了这么多年的服务器,超聚变很清楚,没有高技术壁垒的硬件生意附加值太低。
除了上述两个风口,超聚变也在服务器的产品矩阵上,做横向迭代。
服务器厂商一般都会围绕芯片的主流架构展开定制,覆盖的芯片架构越全面,服务能力自然也就更强。
独立运营之后,超聚变保留了**X86服务器业务的研发团队与技术资产,并在此基础上拓展了其他芯片路线的产品架构。比如,其基于**鲲鹏处理器的TaiShan系列ARM服务器,契合行业自主可控的需求,逐步成为超聚变差异化竞争的重要抓手。
尽管竞争激烈、GPU成本高企,但超聚变通过液冷技术降低客户总体运营成本,并在软硬件协同优化上形成了一些差异化。IDC报告显示,仅2025年上半年,超聚变以268亿元的销售额位居国内服务器整机厂商第二,市场份额14.3%。
超聚变总经理刘宏云在2025年探索者大会上总结:“我们的目标已从‘活下来’转变为‘冲上去’。”
重回产业舞台,国资入场后的业绩三级跳
技术产品之外,超聚变背后的股东阵容也值得关注。目前,超聚变的股东结构呈现典型的“国家队”主导特征,其股权布局已超越单纯的财务投资范畴。
事实上,从**体系剥离后一度面临生存考验的超聚变,在四年间不仅完成了生存命题,更重新回到了产业舞台的中央。其回归路径与价值重估,也正离不开这个由地方国资、产业资本与国家基金共同构筑的股东支撑体系,以及在此体系下实现的产研协同与市场突破。
2021年,在外部环境变化与供应链压力之下,**将其X86服务器业务剥离,成立超聚变数字技术有限公司。这一起步于“极限生存”状态的企业,在经历短暂震荡后,迅速依托原有技术积累与新的资本架构,实现了业绩的跨越式增长——营收从2022年的100亿元快速提升至2025年的预计突破500亿元,并跻身国内服务器市场第二、全球第六的位置。
这背后是关键时刻的地方国资介入,为超聚变奠定了至关重要的经营基础。也是在2021年,河南省国资委承接了剥离后的业务,持股34.528%,成为最大股东。这一举措不仅使剥离后的超聚变在55天内于郑州实现量产,更与河南省打造“中部算力高地”的战略形成深度绑定。2024年,超聚变以433亿元营收位列“河南战略性新兴产业企业100强”首位,成为地方经济结构向高科技基础设施转型的标志性项目。
在销售上,大股东们也对超聚变鼎力支持,能成客户的都成了客户。第二大股东中移资本(持股15.14%)与中国电信投资(持股3.03%)不仅是财务投资者,也成为深度协同的战略客户。在运营商加快算力基础设施建设的背景下,超聚变也持续拿下了不少规模性的订单,这对业绩“三级跳”相当有帮助。
2025年11月,国调基金的战略入股进一步凸显其产业站位。该基金由国家层面主导设立,旨在支持国有经济布局与战略新兴产业发展,其投资动向往往被视为政策与产业方向的重要信号。结合深圳鹏峰未来、中移股权基金等多家国资背景机构,超聚变已构建起一条兼具资本厚度与资源宽度的“护城河”。
目前,超聚变的服务已覆盖全球100多个国家和地区,客户数量超过10000家,其海外业务增长主要得益于在中东、东南亚等地区的战略布局。
可以看到,超聚变在股东支持下所实现的不仅是资本层面的加固,更是订单落地、信用背书与产业链协同的系统性提升。从应对剥离压力到重返产业主流,超聚变的亲身经历,印证了地方战略布局、企业技术积累与市场生态资源相结合的中国模式真的能跑通。
未来之战,红海竞逐
站在IPO门槛前,超聚变面对的是机遇与挑战并存的未来战场。服务器市场的竞争,本质上是一场围绕规模与价值的博弈,是一个涉及比拼技术、成本、生态与耐力的综合竞赛场。
目前,服务器行业龙头浪潮以约576亿元的半年营收占据近30%的市场份额,其商业模式更偏向高营收、低毛利的OEM/ODM集成模式。这也能看到行业的核心困境:无论是数字化还是AI时代,多数传统服务器厂商仍停留在硬件集成与解决方案组装的价值环节,未能触及算法、框架与模型训练等真正核心的价值层。这是超聚变与所有同行都必须面对的集体挑战。
另外,2026年存储芯片的涨价、GPU企业的强势,已成为全行业共同面临的成本压力。
同时,国产与海外等更多款AI芯片登场,让异构计算的技术价值也变得越来越重要。
从目前超聚变的技术产品布局来看,有望在几个具有长期潜力的方向进行突破:
其一,基于鲲鹏处理器的TaiShan系列ARM服务器,以低功耗、高并发特性切入自主可控与特定能效敏感场景;
其二,液冷技术直击AI智算中心最为严峻的能耗痛点,将能效优势转化为客户的总体运营成本(TCO)优势;
其三,通过自研的FusionOS操作系统与超融合技术,推动算力池化与统一管理,在软硬件协同优化与性能释放上形成特色。
这些技术布局的共同指向,是从标准化硬件供应商,向具备技术优势的解决方案提供商转型。
然而,通向高价值区的转型道路依然布满挑战。尽管超聚变在液冷领域确立了优势,但在AI芯片适配、高速互联网络、软件生态构建等更广泛的竞争维度上,仍需持续证明其技术产品迭代速度与创新能力。
同时,商业模式的压力更为迫切:随着算力租赁模式兴起和云厂商自研比例提升,传统品牌服务器的市场空间受到结构性挤压。超聚变目前营收仍主要依赖硬件销售,如何将技术优势转化为可持续的服务收入与平台价值,是其跨越周期、实现长期估值支撑的关键。
尽管挑战严峻,资本市场此次仍给予超聚变800亿至1000亿元的估值预期。这一方面源于其在液冷与AI服务器两大确定性赛道上的卡位,另一方面也基于其背后独特的“国家队”股东阵容与已验证的出海能力。
市场期待的是,超聚变能否以其技术组合拳,在服务器行业的价值红海中,走出一条从“规模集成”到“技术增值”的差异化路径。它的上市与后续表现,也有望成为观测中国算力产业能否突破价值链瓶颈的一个案例。
免责声明:上述内容仅代表发帖人个人观点,不构成本平台的任何投资建议。


