ZJH 2026开年定调:五大改革信号,坚决打击操纵
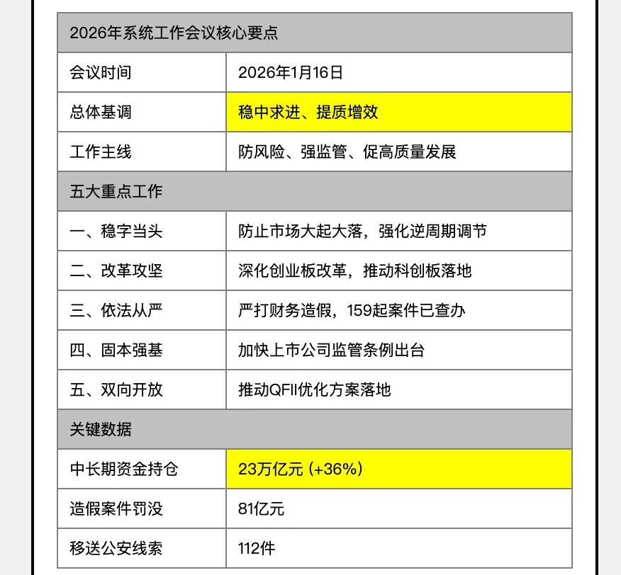
1月16日,证监会召开2026年系统工作会议,释放年度政策定调。
作为十五五规划开局之年,这份会议纪要的含金量极高:明确提出稳中求进、提质增效的总基调,并围绕防风险、强监管、促高质量发展三条主线,部署了五大重点工作方向。
首先是stability first。
会议强调要全方位加强市场监测预警,及时做好逆周期调节,同时严肃查处过度炒作乃至操纵市场的违法行为,核心目标是坚决防止市场大起大落。
配合公募基金改革,监管层正在积极引导长期投资、理性投资、价值投资,打造长钱长投的市场生态——截至2025年末,各类中长期资金合计持有A股流通市值约23万亿元,较年初增长36%。
其次是改革深化。
会议明确将启动实施深化创业板改革,持续推动科创板改革落实落地,同时促进北交所、新三板一体化高质量发展。
在债券市场方面,一个重要突破是商业不动产REITs试点将平稳落地,这意味着商业综合体、写字楼、酒店等业态将正式纳入公募REITs版图。根据测算,中国商业不动产存量规模约40万亿元,潜在市场空间可观。
第三是严监管持续加码。
2024年以来,证监会累计查办财务造假案件159起,罚没金额高达81亿元,向公安机关移送犯罪线索112件。
金通灵、美尚生态、锦州港等特别代表人诉讼案件正在推进,其中金通灵案已判赔投资者7.75亿元。18家严重造假公司被强制退市,91家已退市公司被立案调查,坚决杜绝一退了之。
此外,会议还提出推动合格境外投资者优化方案落地、扩大期货特定品种开放范围,显示出高水平制度型开放的决心。
总体来看,2026年资本市场的核心关键词是:稳预期、引长钱、严造假、促开放。
也算是对最近大家一直关注的热点飞上天的东西的一个回应.... 航天也不能真的飞天...
免责声明:上述内容仅代表发帖人个人观点,不构成本平台的任何投资建议。


