2025年12月5A级景区品牌传播力100强榜单
一、景区市场动态
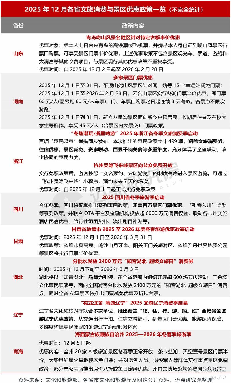
1.文旅景区促消费政策:浙江、四川、辽宁等多地推出“冬游消费季”优惠政策
12月,山东、河南、浙江、四川、甘肃、湖北等多省份推出文旅优惠政策,涵盖山东青岛崂山对七日内抵青游客(乘坐高铁或飞机)半价优惠、河南多景区分时段对特定客群免票或折扣优惠 、浙江和四川以及辽宁启动冬季文旅消费季发放消费券或推出全场景优惠、湖北发消费券并联动景区折扣等,这些政策覆盖本地及抵省客群且多延续至2026年春,可激活文旅冬季淡季客流、撬动本地及周边游市场,同时联动关联业态放大消费效应,助力景区曝光推广与服务升级。
2.文旅景区运营:以江苏、湖北为代表,新开业景区密集,环比增长约69%
据迈点研究院不完全统计,12月新开业文旅景区项目22个,覆盖重庆、湖北、上海、四川、江苏等多省份,区域遍及东中西部各地区;项目类型丰富,涵盖运动休闲基地、湿地公园、文旅/文商旅综合体、主题乐园、沉浸式体验、科技馆等,其中文商旅综合体(如上海新天地东台里、长春万达茂、北京通州湾里)和主题乐园(如雅安“胖达星球”、淮北海趣梦幻王国)类项目较集中。这些新开业项目补充了淡季文旅供给,既能匹配本地家庭、年轻客群等不同群体的出游需求,也能依托优惠政策进一步激活淡季客流,丰富消费场景并带动文旅产业链消费。
二、百强榜单
以下是迈点研究院独家发布“2025年12月5A级景区品牌传播力(MBI)100强榜单”。12月,故宫博物院、大同市云冈石窟、杭州市西湖风景名胜区、颐和园、黄山市黄山风景区、湖南省长沙市岳麓山·橘子洲旅游区、乐山市峨眉山景区、晋中市平遥古城景区、丽江市丽江古城景区、北京八达岭-慕田峪长城旅游区位列榜单前十。本月百强景区中,排名环比上升44家、下降38家、3家保持不变、15家新上榜。
12月,15家新晋百强景区分别为四川省甘孜州海螺沟景区、江西省上饶市三清山旅游景区、广州市长隆旅游度假区、江苏省姜堰市溱湖旅游景区、西安市华清池景区、江苏省常州市中国春秋淹城旅游区、无锡市灵山景区、桂林市漓江景区、烟台市蓬莱阁旅游区(三仙山-八仙过海)、黄河壶口瀑布旅游区(陕西省延安市·山西省临汾市)、河北省保定市白石山景区、江苏省宿迁市洪泽湖湿地景区、扬州市瘦西湖风景区、吉林长春净月潭景区、重庆市云阳龙缸景区。其中,环比位次上升较为显著的为重庆云阳龙岗景区(上月210名、本月100名)。12月,云阳龙缸景区借助渝超赛事,开展巫溪县居民凭身份证免景区首道门票活动;推出了针对乘高铁游客的门票免费政策,凡乘坐高铁抵达云阳高铁站的游客均可享受免门票福利;上述举措旨在吸引冬季错峰游客,提升旅游体验。
经迈点研究院监测,12月所有5A级景区的品牌指数均值为215.09,环比下降11.59%;100强5A级景区MBI品牌指数均值为284.62,环比下降约21%。12月处于传统的旅游淡季,游客出行意愿有所回落,叠加部分景区进入冬季运营调整期,品牌曝光与游客互动频次减少,使得5A级景区品牌指数呈现明显下滑,符合行业发展的周期性规律。
三、景区分布与细分榜单
1.5A级景区品牌类型分布
1)5A级景区类型分布
百强景区各类型景区数量与环比变动分析:人文和自然景观两大类景区品牌数量优势相对明显,二者合计共90家;自然景观类增加4家、现代娱乐类增加1家、人文景观类减少3家、综合吸引类和乡村田园类各减少1家。
百强景区各类型景区品牌指数环比分析:受旅游市场淡季影响,各类型百强景区的品牌指数环比均呈下降态势。其中,乡村田园类景区品牌指数降幅相对较低,以黄山市皖南古村落—西递宏村为例,作为世界文化遗产,其依托独特的徽派建筑风貌、深厚的民俗文化底蕴等,核心吸引力具备较强韧性,即使在12月淡季,也能凭借非遗手作体验、徽味民俗表演(徽剧表演)、文化展览(如2025第十九届中国黄山黟县乡村摄影展)等差异化产品,持续吸引摄影爱好者、文化研学群体等,品牌热度不减。
2025年12月,百强5A级景区细分类型品牌指数位列前五的为文化演艺型景区、历史遗址型景区、文化园型景区、湖泊型景区、山岳型景区。其中,文化园型景区的品牌指数浮动较小,以山西省临汾市洪洞大槐树寻根祭祖园景区为例,12月景区结合游客体验推出了冬季演出节目表,以沉浸式、场景化方式让游客体验移民文化;开展“冬日暖饮,情系槐裔”主题活动,提升游客祭祖归属感等,品牌传播力提升明显,本月排名上升20位次。
2)5A级景区4大类型榜单
2.5A级景区品牌区域分布
1)5A级景区7个区域分布
2025年12月,5A级景区百强品牌数量环比变动:华北增加2家、华南增加1家,西南减少2家,其余区域未变动。以华北地区为例,本月新上榜百强景区包括黄河壶口瀑布旅游区(山西省临汾市)、河北省保定市白石山景区2家,分别晋升51名和19名,尤其是黄河壶口瀑布旅游区排名上升明显,得益于“免门票优惠政策”、“冰瀑玉壶”观赏期来临等营销传播因素。
品牌指数维度,本月各区域的品牌指数均值环比均有一定程度的下滑,降幅最小的为华中地区。12月,华中地区文旅市场热度不减——如湖南省“湘超”赛事持续火热,以赛引游客、以赛促消费效应凸显,据湖南省文化和旅游厅数据显示,“湘超”直接带动文旅消费超113.59亿元,实现了“赛事出圈”与“文旅出彩”双向突破;湖北省启动“知音湖北 乐享冬日”主题消费季,围绕跨年迎新、欢度春节、冰雪度假、城市潮玩、乡村休闲五大主题,丰富全省冬季文旅供给等。与区域文旅市场热度相对应,本月以岳麓山·橘子洲旅游区、开封清明上河园、栾川老君山·鸡冠洞旅游区等景区为代表,MBI排名均有提升。
2)5A级景区7个区域细分榜单
四、品牌指数分析
1.搜索指数
12月整体5A级景区品牌搜索指数均值为1.15,环比下滑约72%;TOP100 5A级景区品牌搜索指数均值为1.99,环比下降约80%;旅游淡季,游客出游计划减少,对景区的搜索量随之骤减。本月,5A级景区中搜索热度前十的分别是:故宫博物院、长白山景区、黄山市黄山风景区、乐山市峨眉山景区、湖南省湘西土家族苗族自治州凤凰古城旅游区、颐和园、湖州市南浔古镇景区、苏州园林(拙政园、虎丘山、留园)、拉萨布达拉宫景区、四川省阿坝藏族羌族自治州四姑娘山景区。上述各景区的搜索指数环比均有下滑,其中故宫博物院的降幅最小,12月故宫博物院养心殿重新开放、与火山引擎联合推出的“听宝贝说”AI互动播客、“来!听色彩讲故事”教育体验展开幕等,这些多元化的文化创新与体验升级举措一定程度上对冲了行业整体搜索热度的下行压力,成为故宫博物院维持用户关注度、实现搜索指数相对稳健表现的核心支撑。
2.媒体指数
12月整体5A级景区品牌媒体指数均值为27.28,环比下降49.77%;TOP100 5A级景区品牌媒体指数均值为71.89,环比下降50.27%。本月,5A级景区媒体指数前十的分别是:故宫博物院、大同市云冈石窟、杭州市西湖风景名胜区、颐和园、湖南省长沙市岳麓山·橘子洲旅游区、丽江市丽江古城景区、黄山市黄山风景区、晋中市平遥古城景区、乐山市峨眉山景区、苏州园林(拙政园、虎丘山、留园)。其中,乐山市峨眉山景区媒体指数环比增长明显,具体为23.92%。12月,2025乐山冬季之旅暨第27届峨眉山冰雪温泉季启动,创新呈现峨眉山冬季新玩法;“非遗徒步享好礼”、股东专属福利回馈同步上线等三重优惠政策多维赋能峨眉山景区冬季文旅消费升级;乐山日报、光明网、新华网、峨眉山人民政府官网新浪四川等各类媒体均有关注与报道。
3.点评指数
12月整体5A级景区品牌点评指数均值为168.74,环比增长0.91%;TOP100 5A级景区品牌点评指数均值为179.84,环比小幅增长(0.37%)。本月,5A级景区中点评指数前十的分别是:上海东方明珠广播电视塔、故宫博物院、上海野生动物园、西安市秦始皇兵马俑博物馆、扬州市瘦西湖风景区、无锡市灵山景区、苏州园林(拙政园、虎丘山、留园)、无锡市鼋头渚景区、乐山市峨眉山景区、武汉市黄鹤楼公园。各景区的点评指数相对稳定,西安市秦始皇兵马俑博物馆、扬州市瘦西湖风景区等4家景区点评指数环比小幅增长,以秦始皇兵马俑博物馆为例,携程评分4.7分,点评量约13万,游客对其历史文化、馆藏文物陈列等评价较高,并且该景区入选“2026年全球100必打卡景点”口碑榜。
4. 运营指数
12月整体5A级景区品牌运营指数均值为17.93,环比上升1.47%;TOP100 5A级景区品牌运营指数均值为30.91,环比增长8.68%。本月,5A级景区运营指数前十的分别是:长白山景区、河南省新乡市宝泉旅游区、台州市神仙居景区、浙江省台州市台州府城文化旅游区、浙江省嘉兴市西塘古镇旅游景区、吉安市井冈山风景旅游区、河南开封清明上河园、黄山市黄山风景区、河南洛阳白云山景区、海南省三亚市蜈支洲岛旅游区。其中,环比增幅相对较高的为河南省新乡市宝泉旅游区(运营指数环比提升约8%)。以抖音平台为例,宝泉旅游区荣登抖音“2025全国十大热门景区”,全平台发布条数11244条、登上抖音热榜31次、全平台传播量50亿次,强劲的线上传播势能与运营效能的协同发力,不仅推动景区热度持续攀升,更成为区域文旅IP打造与流量转化的典型范例。
五、榜单数据说明
“2025年12月5A级景区品牌传播力100强榜单”数据来源于迈点品牌指数MBI,根据12月迈点品牌指数MBI的358家景区数据汇总统计而成。具体说明如下:
1.迈点品牌指数 MBI(景区品牌部分)说明
迈点品牌指数 MBI(景区乐园品牌部分)主要从搜索指数、点评指数、运营指数、媒体指数 4个维度分析品牌在互联网和移动互联网的传播力。这是迈点研究院自主开发的“迈点品牌指数监测系统” Meadin Brand Index Monitoring System(MBIMS)提供的一项免费数据分析服务。
计算公式:MBI=a*SI+b*CI+c*OI+d*MI
注:MBI,指某品牌的迈点品牌指数MBI数据;a、b、c、d,指系统中的加权系数;SI(search Index),指搜索指数;CI(Comment Index),指点评指数;OI(OperationIndex),指运营指数;MI(Media Index),指媒体指数。注意:企业或个人可参照品牌指数数据对品牌发展进行监测和预测,但迈点品牌指数 MBI不能与其品牌发展完全等同。
(1)搜索指数(SI):一段时期内,品牌关键词在主流搜索引擎中用户正面搜索频次的加权和,具体渠道包括百度指数、抖音指数、360趋势等。
(2)点评指数(CI):一段时期内,用户对于该品牌在各大OTA网站的点评累计情况,具体渠道包括携程、去哪儿、美团、大众点评、同程、飞猪、途牛、马蜂窝等。
(3)运营指数(OI):一段时期内,该品牌在互联网和移动互联网的用户运营情况,具体渠道包括抖音、快手、小红书、视频号等。
(4)媒体指数(MI):一段时期内,主流媒体、大众媒体、行业媒体和自媒体中与品牌关键词相关的正面新闻数量,具体渠道包括人民日报、新华社、央视网、腾讯、新浪、网易、搜狐、凤凰、迈点、中国旅游报、微信、微博等。
2. 统计时间:2025年12月1日 –12月31日
3. 监测范围:国内5A级景区
关于迈点研究院
迈点研究院成立于2009年,是聚焦文旅与地产研究咨询的大数据中心。
迈点研究院长期致力于文旅和地产大数据分析平台建设,用“数据生产力”改变认知、提升企业效能,为寻求进入与扩大文旅与地产业务的企业与公共机构,提供基于情报+数据+服务的多元化大数据解决方案。化“数”为“据”,辅助企业制定重大决策,识别投资风险。
迈点研究院率先深入文旅与地产相关品牌资产研究,将无形的品牌资产通过有形的数据维度呈现,创新开发了品牌动态数据监测系统MBI(迈点品牌指数)、MCI(迈点竞争力指数)、MVI(迈点短视频传播力指数),被誉为“行业福布斯”榜单,并以此为依据,为需要科学规划项目资源配置的客户,提供战略、运营、组织的咨询服务,提高项目空间资产价值,提升项目运营定价权与收益,稳健财务增长;同时,迈点研究院积极参与公共政策咨询和公共事业建设,是国内聚焦文旅与地产领域战略、运营、组织以及兼并购方面的专业咨询机构。
2009年07月15日,迈点研究院首份报告对外发布;
2011年11月01日,迈点品牌指数MBI正式上线;
2013年11月27日,首份年度酒店品牌白皮书发布;
2014年12月01日,迈点竞争力指数MCI重磅上线;;
2015年07月01日,文旅产业链品牌价值评估系统发布;
2016年02月01日,住房租赁、物业、商办品牌价值评估模型亮相;
2016年11月20日,携手TalkingData打造产业大数据运营平台;
2016年11月21日,携手人民在线打造消费舆情大数据平台;
2018年07月26日,携手品牌中国战略规划院打造品牌生态系统;
2018年11月01日,景区、文旅集团品牌评估模型亮相;
2019年01月11日,住房租赁品牌蓝皮书入围“2018年版皮书综合评价TOP100”;
2020年07月15日,酒店行业首本品牌蓝皮书社会科学文献出版社出版发行;
2022年02月14日,迈点短视频传播力指数MVI重磅上线;
2022年07月03日,餐饮业品牌评估系统发布。
2024年06月27日,县域文旅融合榜单正式发布。
经过十余年的互联网大数据沉淀,迈点研究院建立了完整的文旅和地产大数据平台库,涵盖投资开发、品牌建设、运营管理、客群营销等多个版块;覆盖超6000家旅游住宿品牌、900000家城市单体酒店、50000家餐饮品牌、100000家景区乐园品牌、1000家文旅集团品牌、2000家住房租赁品牌、2000家商业办公品牌、1000家物业品牌以及30000家上下游产业链服务商品牌等……
联系我们
邮箱:res@meadin.com
免责声明:上述内容仅代表发帖人个人观点,不构成本平台的任何投资建议。


