中医连锁头部企业「誉研堂」首次递表港交所,2025年前9个月净利暴涨近两倍
来源丨**大数据
招股书丨点击文末“阅读原文”
2026年1月16日,誉研堂首次向港交所递交招股书,拟在香港主板上市,联席保荐人为招银国际、国元国际。
公司是民营中医医疗服务供应商,2024年收入2.15亿元人民币,同比增长四成,净利润0.27亿元,同比增长三成,毛利率58.05%;2025年前9个月收入2.84亿元,同比增长近一倍,净利润0.55亿元,毛利率62.09%。
**获悉,哈尔滨誉研堂中医门诊集团股份有限公司Harbin Yuyantang Traditional Chinese Medicine Outpatient Group Co., Ltd.*(简称“誉研堂”)于2026年1月16日首次在港交所递交上市申请,拟在香港主板上市。
公司是中国领先的民营中医医疗服务供应商,在北方地区拥有尤其强大且稳固的根基。公司通过「全生命周期诊疗模式」提供中医医疗服务,将医疗咨询与处方药物(包括个性化中药临方制剂及院内制剂)整合为一个连续的治疗过程。
公司的运营模式以完全符合法规的「线下初诊、线上复诊」架构为核心,所有初诊患者咨询与诊断均于公司自建自营的线下持牌医疗机构进行。公司的专有线上平台通过支援关键复诊及持续的慢性病及健康管理以增强患者照护的连续性。
截至2025年9月30日止九个月,公司的客户复购率达81.1%。根据弗若斯特沙利文,按2024年中医门诊及中医诊所产生的总收入计,公司位居中国所有民营连锁中医医疗服务供应商第五名,北方地区第二名。此外,按中药临方制剂膏剂收入计,公司在中国所有民营连锁中医医疗服务供应商中排名第一,而按同年中药临方制剂收入计,公司在中国所有民营连锁中医医疗服务供应商中排名第二。
公司已建立一个结合优势互补的两层式中医医疗服务网络,包括线下持牌医疗机构及专有线上平台。截至最后实际可行日期,公司运营的中医医疗服务网络包含48间自建自营线下持牌医疗机构以及线上平台。
公司采用一体化的中医医疗服务模式,其中医疗问诊与中药临方调配紧密结合而形成单一患者疗程。公司并无提供单独的线上治疗服务,也不会销售独立于医疗服务的医疗产品。
财务业绩
截至2024年12月31日止2个年度、2024年及2025年前9个月:
收入分别约为人民币1.50亿、2.15亿、1.45亿、2.84亿,2025年前9个月同比+96.63%;
毛利分别约为人民币0.84亿、1.25亿、0.83亿、1.76亿,2025年前9个月同比+111.93%;
净利分别约为人民币0.20亿、0.27亿、0.19亿、0.55亿,2025年前9个月同比+192.75%;
毛利率分别约为56.06%、58.05%、57.61%、62.09%;
净利率分别约为13.66%、12.58%、13.11%、19.52%。
公司过去两年业绩增长显著,盈利水平稳步提升。
公司收入主要来自中医医疗服务相关业务,重大部分来自线下持牌医疗机构提供的中医诊疗服务,2023年和2024年该部分收入占总营收比例分别达94.1%和95.6%,核心包括问诊诊断、个性化中药临方制剂及院内制剂调配、辅助物理治疗等;
线上平台收入(主要为院内制剂销售)占比相对较小;物理治疗体验卡销售、中药煎煮服务等辅助业务获得的收入比例最小,2023年和2024年合计占比均不足5%,属于补充性收入来源。
行业情况
根据弗若斯特沙利文(Frost & Sullivan)的报告,2024年,中医院、中医门诊、中医诊所及其他中医医疗机构的总收入分别达人民币7687亿元、人民币180亿元、人民币324亿元及人民币1825亿元。2029年,预计中医院、中医门诊、中医诊所及其他中医医疗机构的收入将分别达人民币12215亿元、人民币334亿元、人民币1122亿元及人民币2534亿元,2024年至2029年间分别以复合年增长率9.7%、13.2%、28.2%及6.8%增长。
按2024年中国中医门诊及中医诊所产生的总收入计,公司在中国所有民营连锁中医医疗服务供应商中排名第五,市场份额约为1.3%。此外,就2024年客户复购率而言,公司在五大中国民营连锁中医医疗服务供应商中位居首位。
按2024年北方地区中医门诊及中医诊所产生的总收入计,公司在北方地区所有民营连锁中医医疗服务供应商中排名第二,市场份额约为3.7%。
中国中药临方制剂市场的市场规模按收入计由2019年的334亿元人民币增加至2024年的人民币568亿元,复合年增长率达11.2%。预计中国中药临方制剂市场的市场规模按收入计将于2029年达人民币862亿元,2024年至2029年的复合年增长率达8.7%。
按2024年中国中药临方制剂的收入计,公司在中国所有民营连锁中医医疗服务供应商中排名第二,市场份额约为1.4%。
按2024年中国中药临方制剂膏剂的收入计,公司在中国所有民营连锁中医医疗服务供应商中排名首位,市场份额约为5.8%。
可比公司
同行业IPO可比公司:固生堂(2273.HK)
董事高管
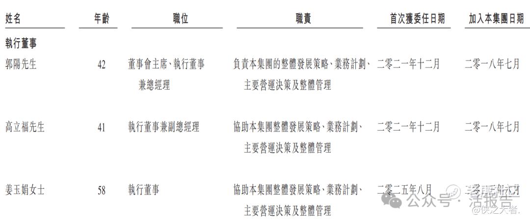
誉研堂的董事会由六名董事组成,包括三名执行董事及三名独立非执行董事。
主要股东
公司香港上市前的股东架构中:
郭阳先生,通过控制誉研堂投资、志同道合投资、志同道合一代合计持股约97.16%,为控股股东。
中介团队
据**大数据统计,誉研堂中介团队共计8家,其中保荐人2家,近10家保荐项目数据表现稳妥;公司律师共计2家,综合项目数据表现尚可。整体而言中介团队历史数据表现良好。
(本文首发于活报告公众号,ID:**)
免责声明:上述内容仅代表发帖人个人观点,不构成本平台的任何投资建议。


