马斯克“带飞”太空光伏!协鑫集成暴涨超70%!
太空光伏的叙事,正在成为行业未来新的增长点。
当下,光伏行业的头部公司扩张的后遗症还未消弭,高企的负债也需要在上行周期中消化。以协鑫集成为例,截至2025年三季度末,其资产负债率高达90.76%。而同期,公司账上现金仅有41.2亿元,但仅短期借款和一年内到期的流动性负债两项,合计就超过了40亿元。
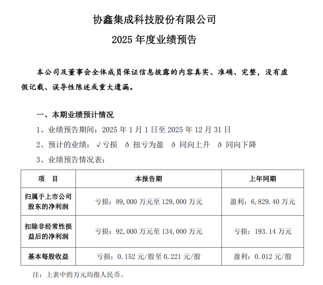
负债高企,现金流紧张,业绩还处在泥潭之中。根据其最新发布的2025年业绩预告,预计2025年亏损8.9亿元至12.9亿元,上年同期盈利6829.4万元;扣非净亏损为9.2亿元至13.4亿元,上年同期亏损193.14万元;预计每股基本亏损0.152元/股至0.221元/股。
面对业绩的变化,协鑫集成表示,2025 年,光伏行业在政策引导与供需调整中持续推进。阶段性、结构性供需矛盾导致全产业链价格持续承压,受大宗商品价格影响,下半年银浆、铝边框、焊带等主要辅材价格大幅上涨,而组件价格受终端市场制约涨幅较小,导致公司亏损进一步扩大。
同时,协鑫集成也表示,公司坚持市场开拓与精益运营双轮驱动,在逆势中巩固了行业地位与运营韧性。本年度,公司市场获取能力进一步提升,在央国企大型项目招标中持续领先,组件出货量实现稳健增长。通过极致降本与运营提效,公司产能利用率、非硅成本及周转效率等关键指标保持行业第一梯队。
值得注意的是,随着天空光伏的叙事被市场认可,协鑫集成的股价迎来了反转。根据统计,自1月21日以来,协鑫集成涨幅超过了70%,市值达279亿元。
协鑫集成也表示,随着行业自律加强与技术迭代,供需结构有望逐步回归平衡。那么,协鑫集成以及整个协鑫系能否通过太空光伏实现“逆天改命”?
“协鑫系”是一个横跨上游硅料、硅片到下游发电厂的新能源巨头。
要窥探这家新能源巨头的全貌,就要从“协鑫系”的创始人朱共山开始说起。
1958年,朱共山出生于江苏阜宁农村,年轻时曾做过售货员等普通工作。1990年,辞掉公职下海经商成为风潮,时年32岁的朱共山也选择辞职下海,其辞去了盐城市轻工局自动化成套设备厂厂长的职务,来到上海创立了协鑫集团的前身“上海协成电器成套厂”,从电力设备贸易起步。
彼时,长三角地区经济腾飞,电力供应紧张,朱共山敏锐地捕捉到了这一机会。
1996年,朱共山联手拥有央企背景的香港新海康航业,在江苏太仓投资建设了第一座热电厂,这次合作不仅解决了资金难题,也让协鑫从此带上了“国字头”的基因。凭借与地方经济开发区的深度绑定,在随后十余年里,协鑫接连在热电联产、垃圾发电、生物质发电等清洁能源领域快速扩张,投建了二十多座电厂,而朱共山“民营电王”的名号就此不胫而走。2007年,朱共山将电厂资产打包,推动保利协鑫(后更名为协鑫科技)在香港主板上市,完成了资本化的关键一步。
不过,朱共山的野心不止于此。2004年前后,欧洲光伏补贴政策催生了第一轮全球光伏热潮,多晶硅价格暴涨。尽管当时国内光伏企业大多集中于中下游的电池和组件环节,但朱共山却偏偏不随大流,选择了一个高风险方向:押注产业链最上游、技术门槛最高、投资最重的多晶硅原料。2006年,朱共山斥资70亿元巨资成立江苏中能硅业,正式进军多晶硅生产,这一选择也彻底改变了中国光伏产业“两头在外”的格局,结束了高品质多晶硅不能量产的历史。
2007年下半年,协鑫科技以260亿港元收购江苏中能全部股权,并持续扩产。到了2011年,其多晶硅片产能达6.5GW,登顶全球多晶硅及硅片供应商榜首。
手握庞大的多晶硅产能后,朱共山又将目光瞄向了海外市场,从2014年开始,协鑫集团着手布局光伏电站业务,逐步形成了从硅料、硅片到电站的全产业链模式。2016年,协鑫集团在印尼投资建设燃煤发电项目,标志着其海外业务的拓展。2020年,协鑫集团发布全球第一条光伏碳链,进一步巩固了其在新能源领域的技术领先地位。2024年,协鑫集团与晶泰科技签署战略合作协议,计划在深圳河套合作区成立新材料研究院,推动新能源技术的创新。
至此,协鑫集团已经从曾经小小的电器设备公司,成长为全球新能源巨头,业务涵盖光伏、风电、储能等多个领域,成为全球新能源行业的“全能选手”。
但是,故事至此远未结束。在协鑫集团已经形成庞大规模后,朱共山又开始了下一场“豪赌”,即研发更低能耗、更低成本的颗粒硅技术(硅烷流化床法)。
彼时,大部分人都不理解朱共山的选择,但朱共山还是力排众议,毅然决定淘汰部分传统西门子法产线,全面转向颗粒硅大规模量产,这场豪赌又以“大胜”收场,2020年颗粒硅量产成功后,其生产成本比传统方法降低30%。2021年和2022年,伴随硅料价格回升,协鑫科技凭借颗粒硅一举扭亏,净利润分别为50.84亿元和160.3亿元。
转型颗粒硅技术大获成功之后,并不意味其可以高枕无忧。
行业的周期性让企业需要保持高研发投入,来应对行业周期之困。而本轮光伏行业的逆周期下,朱共山和协鑫集团也陷入困境之中。
据2024年年报及2025年最新财务数据,协鑫集团旗下四家主要上市公司中,仅协鑫能科一家保持盈利,其余三家上市公司均陷入亏损状态。
如硅料龙头协鑫科技,作为曾经的核心利润引擎,协鑫科技在2024年巨亏47.5亿元,营收较2023年的337亿元“腰斩”至151亿元;进入2025年,其上半年营收继续下滑35.3%,净利润则亏损了17.76亿元,同比下滑20.04%。而作为集团组件业务主体的协鑫集成,虽然在2024年勉强盈利6829.4万元,但来到2025年第一季度业绩迅速“变脸”,净利润亏损1.98亿元。根据最新的业绩预告,协鑫科技预计2025年全年的亏损金额将高达8.9亿至12.9亿元,同比由盈转亏。
当然,亏损还不是最大的问题,最大的问题其实是在负债方面。
据侃见财经观察,目前协鑫集团旗下四家上市公司都背负着沉重的负债,尤其是协鑫集成。截至2025年前三季度,协鑫集成的资产负债率高达90.76%,公司账上现金仅有41.2亿元,但仅短期借款和一年内到期的流动性负债两项,合计就超过了40亿元。
除了上市公司承压之外,朱共山自身也面临着不小的资金压力。资料显示,截至2024年12月31日,协鑫集成、协鑫能科控股股东均处于近乎满仓质押状态,这种极端操作的风险极高,一旦协鑫集成和协鑫能科的股价持续下行并触及平仓线,就可能引发控制权变更的连锁危机。
当然,作为周期性行业,只要扛过周期底部,那么在新周期当中也会更上一层楼,例如当下的太空光伏叙事被市场慢慢认可。
根据协鑫集成最新表现来看,自1月22日至2月10日,仅14个交易日其股价涨幅超过了90%。
据悉,今年1月份,马斯克在达沃斯论坛上宣布,SpaceX和特斯拉计划三年内在美国建设总计200GW光伏产能,这直接将太空光伏推上了舞台正中央。根据马斯克的设想,部分计算系统不再依附地面数据中心,而是随能源一起“上移”至太空。在轨完成计算,仅将结果回传地球。随后,有媒体报道,2月上旬,埃隆·马斯克旗下的SpaceX团队考察了协鑫集团,了解其在美国的颗粒硅与钙钛矿业务布局。
资料显示,协鑫集团旗下的协鑫光电,其研发的钙钛矿叠层电池实验室效率已突破33.31%,并正计划独立上市,有望成为“中国钙钛矿第一股”。尽管钙钛矿技术距离大规模商业化落地尚有5年至10年的路程,但其代表的超高转换效率,恰恰与太空环境对光伏组件高效、轻薄的苛刻要求“不谋而合”,在资本叙事的逻辑里,协鑫手中的这张“技术王牌”,让其看似成为未来太空能源解决方案的潜在供应商。
不过,目前“太空光伏”还处在起步阶段,距离真正落地还有很长的路要走,协鑫集团最终能否吃到太空光伏的红利仍有很大的不确定性。协鑫集成在2月10日发布公告称,目前“太空光伏”尚处于技术探索阶段,其技术路径、产业模式及商业化前景均存在不确定性。截至目前,公司尚不具备“太空光伏”领域相关产品的生产能力,尚未获得相关订单。该领域未对公司经营业绩产生实质影响,未来是否能够带来业务机会亦存在不确定性。
免责声明:上述内容仅代表发帖人个人观点,不构成本平台的任何投资建议。


