谁制造了好想来的“抓贼焦虑”
一个万店品牌的抓贼后遗症。
作者|王铁梅
编辑|古廿
往年的年货零食,张女士都会带着孩子去好想来。今年,她刻意绕开了这家店。
促使她改变习惯的,不是涨价和口味变化,是去年连续看到的两条好想来抓错贼的新闻。
一条发生在陕西咸阳。两名未成年女孩在付款离店后被店员追回滞留,因身体不适请求联系家长未被允许,最终自行打开背包以证清白。警方核实,并无偷窃。
另一条发生在江苏。一名3岁孩子拿了两块泡泡糖未付款,母亲发现后主动送回并道歉。门店起初称“近期丢的几千元商品都是小孩拿的”,引发争执,事后又澄清“上千元”系误传。
事件本身并不复杂,却在家长群体中持续发酵。张女士告诉「市象」,她能够理解门店防损的难处,但当类似情节反复出现时,她产生了一种猜测:一家以低价和规模著称的连锁品牌,是否正把经营压力转移到最脆弱的场景里?
零售是人和人的交易。
“消费保”小程序显示,好想来相关投诉中,“服务、态度”类投诉占比36.9%,仅次于质量问题。这个指标,并不会出现在万辰集团的财报里。
总部的稽核指标覆盖卫生、陈列饱满度、效期管理。在一套以“可量化损耗”为核心的管理模型中,不可量化的情绪成本被边缘化。
问题不是“是否真的有小偷”,而在于在一个高度标准化、强KPI驱动的量贩零食体系里,谁在承担成本压力?当防损逻辑不断前置,服务逻辑却未被同等强化,冲突就会以更具戏剧性的方式浮出水面。
到2025年3月,好想来已开出超过1万家门店。高速扩张带来的,不只是渠道下沉和规模红利,也包括管理边界的迅速拉伸。当门店数量以“万”为单位增长,个体冲突便不只是偶发事件,而成为组织文化的一部分。
几家门店的管理瑕疵,正在成为一家万店规模企业必须直面的组织命题。
当“侦探”的好想来店员
陕西“冤枉未成年人盗窃”事件发生后,山东一家好想来门店店员王冬的第一反应不是愤怒,而是无奈。
“其实这也不是店员愿意的。和顾客发生冲突,对店员来说没有一点好处。”
她所在的门店曾经有过一段被店长要求“抓小偷”的日子。店里的监控密密麻麻,店长会回放查看。如果监控拍到顾客有疑似藏匿的动作,店员没有上前检查,店长就会问责。
“哪怕事后道歉,也比被店长看到不查要好。”
王冬说好想来对货架饱满度有严格考核,店员要随时补货,不允许有空位。加上店内商品单价普遍不高,靠盘点很难查出失窃。每月对总账时能发现损耗,但损耗具体来自盗窃还是盘点误差,没人说得清。
“除了抓现行,没有更好的办法。”她说,“这就导致找‘贼’的任务落在店员头上。”
除了盯顾客,店长还要求她们警惕“职业打假人”。如果遇到反复核对称重的顾客,或者拿手机拍摄商品的顾客,要尽快通知店长处理。
更具讽刺意味的是,这种不信任并不限于顾客。
王冬所在门店规定,员工在岗期间不得购买店内商品;即便休息时间购买,也要在监控下展示完整小票和商品。“业绩不好时,我们自己也会被当成贼。”
不过,这些规定并非总部标准化条款。
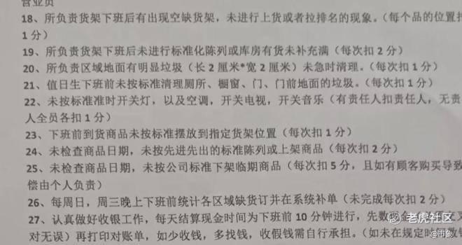
多位不同地区的店员向「市象」表示,门店执行尺度差异明显,“全看店长和加盟商怎么定”。总部的管理标准主要覆盖卫生、过期食品、货架摆放等可量化指标,这些都有明确扣分与罚款标准。
以货架整理为例。好想来要求商品正面朝外,面包类干燥剂不得朝向顾客。一名店员粗略计算:按单品类整理3分钟计算,1000个品类意味着约50小时工作量。4名员工轮班,也需要12.5小时才能完成一轮。
而芒果干、豆干等散装品类刚摆好就会被翻乱,必须不断重摆。与此同时,店员还要负责卸货、收银、清洁、应对突发状况。
“我干了5个月,已经算老员工了。”王冬说。新员工当天来、当天走,并不少见。员工的压力来自店长。店长为加盟商负责,追溯到源头还是加盟生意的好坏问题。
谁在为“万店”买单
“0加盟费、0管理费、0配送费、2万元保证金,店铺面积要求在120平及以上,店铺毛利为19%—20%,要求仓储数量50个,一次性收取系统使用费。”这是好想来官方网站所宣传的加盟政策。
稳定毛利、轻加盟成本的承诺十分诱人,也的确吸引了大量投资者入场。
但低门槛不代表低投资。一位江苏加盟商向「市象」透露,他的门店因面积要求较大,仅房租、装修、设备采购与保证金等前期支出累计已接近100万元。开业近一年,公司承诺的销售额远未兑现。
“开业扶持、人员补助、托管服务,说好的基本都没落地。”他多次联系区域经理,对方始终以流程、审批为由拖延。
比业绩更现实的,是点位。
一位河南加盟商描述,他所在区域5公里内开出10家好想来,2公里范围内就有3家;旗下品牌“来优品”甚至与其门店隔街相对。
“零食店比的不是供应链,是点位。”他说,“公司要抢位置,加盟商就自己卷自己。”
极海品牌监测数据显示,近三个月好想来新开门店九千多家。被插店后,这位加盟商门店的日纯利润已跌至300元以下。门店加密的速度,正在稀释单店模型。
低门槛扩张的另一面,是低筛选机制。
在“开得够快”成为首要目标时,总部很难对加盟商做足尽调。只要有人补位,规模就能继续增长。
但规模压力没有停留在总部报表里,而是通过订货系统与销售指标向下传导。
好想来要求门店通过App订货,店员需自行预估未来销量:下单过多,临期商品滞销,由门店自担;下单过少,货架空置,稽核扣分罚款。多位店员提到,若因预估失误导致商品临期,需自费买下。“等于帮公司消化库存。”
这套机制下,加盟商自己的压力也在累积。
社交平台上,有多位加盟商控诉好想来“侵吞保证金”。他们表示加盟合同虽然约定2万元保证金“无违约可还”,但在实际操作中,往往因未完成销售任务、区域保护落空等问题被判定违约,保证金被扣留。
退不出来,就只能继续往里投钱。投钱还赚不回来,就只能继续压缩店员。
好想来的最大对手,鸣鸣很忙创始人晏周曾这样看待加盟:“其实规模是一个门槛,管加盟是一个巨大的门槛。线下生意里,‘先入为主’本身就是重要的门槛。一旦你先进去,占住位置,本身就形成了门槛。”
零食折扣店普遍走大店业态,区域上优质点位本就有限,门店同质化竞争等因素,让互相插店加密成为两个集团争夺的核心。谁能拿下更多优质点位,谁就能向资本市场持续讲述门店和业绩增长的故事。
万辰的扩张神话
鸣鸣很忙创始人晏周曾透露,在万辰进入零食店赛道,合并转型的关键节点,他作为“零食很忙”的创始人,和万辰曾竞争过赵定创立的“赵一鸣”。晏周也坦言,是万辰的急速扩张让他感受到了危机感。
晏周提到的转型期,也是万辰集团的扩张神话的起始。
万辰集团的转型始于2022年。这家原本从事食用菌生产的企业,通过收购“好想来”“老婆大人”等区域零食品牌并整合,进入量贩零食赛道。
三年时间,门店扩张至1.5万家。日均新开8家的速度,打破了蜜雪冰城保持的行业纪录。
万辰集团在赴港上市招股书中披露:公司主要采用加盟模式,绝大部分收入来自向加盟商销售商品。截至2025年上半年,万辰集团旗下共有15365家量贩零食门店。其中加盟店15275家,占比99.4%;直营店仅90家,不足1%。
加盟模式在扩张层面很奏效。业绩方面,2025年前三季度,万辰集团实现营收365.62亿元,同比增长77.37%;归母净利润8.55亿元,同比增长917.04%。
但万辰并非全然察觉不到风险,其招股书提到:“尽管我们参与并协助各门店营运的关键环节,但加盟商独立经营,并最终负责门店的日常运营。倘加盟商未能履行其于加盟协议项下的义务……则我们的品牌形象及声誉可能受损。”
2025年半年报显示,当年上半年,万辰集团因经营原因关闭门店259家。这个数字已经超过了2024年全年的242家。259家门店的背后,是259个投资了三五十万到一百万的加盟商。
在2024年好想来合作商大会上,万辰集团创始人之子王泽宁这样定义公司的战略方向:“量贩零食仅仅只是万辰零售的第一枪,好想来品牌零食仅仅是万辰集团孵化渠道品牌的起点,我们要构建的是可复制的渠道价值。”
王泽宁所说的“可复制的渠道价值”,落实到门店层面,是一套以标准化为核心的执行模板。这套模板关注货架摆放、过期筛查、系统下单等可量化环节。但人的管理、顾客的服务体验、消费者被尊重感这些很难被纳入复制范围。
零售业是人与人的交易,无法完全剔除人的因素。
当企业为了快速扩张,把订货损耗、稽核罚款的压力下放给门店,又不提供足够的管理工具时,一线店员只能自己消化这些压力。
“消费保”小程序显示,好想来相关投诉中,“服务、态度”类投诉占比36.9%,仅次于质量问题。这个数字,在万辰集团的财报里没有对应指标。
万辰集团在招股书中指出,公司近95%的商品直接采购自品牌厂商,省去中间多层流通环节。凭借大规模品牌厂商直采、最大限度缩减流通成本,万辰集团促使商品的零售价格较大卖场、超市及便利店的同类产品平均低20%至30%。
在“创造低价”方面,万辰做到了。但如何管理人的问题,对加盟商体系完善管理,万辰还有路要走。
(文中人物为化名)
免责声明:上述内容仅代表发帖人个人观点,不构成本平台的任何投资建议。


