创始人已被OpenAI招安,但你还没用过OpenClaw?
要说春节AI圈最火的话题,除了元宝豆包发了多少钱红包,千问免单让外卖员电瓶车轮磨出火星,让硅谷大佬们集体疯狂的AI产品OpenClaw绝对榜上有名。
2月16日,OpenClaw创始人正式宣布加入OpenAI,负责推动下一代个人智能体研发。
相较传统AI助手的问答交互,OpenClaw这个开源个人AI助理项目更加极客,它需要一台自己的“电脑”,7×24小时运行,你通过飞书、企业微信等聊天软件随时给它派活,它想方设法完成你交待的任务,配置需要的技能(skill),并在聊天软件随时为你汇报进展。
不少人已经用它全天候炒股、画图、做App月入过万。
因为非常适合运行OpenClaw,全网Mac Mini都给抢断货了,阿里、腾讯、百度等云厂商连夜推出了基于虚拟主机的部署服务。
我好不容易租了云服务器,充值了大模型API,前后花费了近1000元,没想到Kimi不讲武德宣布给它的Allegretto高级会员用户提供了一键部署OpenClaw的权益,自带5000+技能库,还送40G云储存,支持人格定制和定时任务,不需要你懂一点电脑和AI知识,只要会打字就能使用。
简单到什么程度?只需点击页面上的“创建”按钮,不到一分钟就创建完成,无需配置API、填写参数或调整界面设置,一键启动即可使用。系统还会全程手把手教你接入飞书机器人,成为你24小时待命的贴身秘书。
图片
我们同事正好为了体验“Agent集群”功能上个月开通了199元的Allegretto会员,所以相当于免费加餐了。
说实话租云服务器光token随便跑三天都这个价了,Kimi直接让你爽玩三十天,那必须用起来。
01告别问答,进入“逻辑触发”时代
目前OpenClaw的最大问题在于过高的使用门槛。
对于非技术用户,部署过程需购置服务器或高性能电脑,通过命令行安装依赖、配置环境、选择模型、填写API密钥,并为飞书或WhatsApp等平台设置OAuth和Webhook,即便有详细教程或AI辅助,也极易在任一环节卡住。
更严峻的问题是安全风险,OpenClaw默认在宿主机运行,赋予Agent完整文件访问权限,导致ClawHub上有部分的第三方技能存在恶意行为,全球超4万个网关暴露在公网,甚至催生了专门窃取凭据的恶意软件,Gartner已将其直接定性为"不可接受的网络安全风险"。
尽管OpenClaw成功验证了主动式AI助手的可行性,但其技术深度使得普通人望而却步,这一关键缺口也许是行业创新的风口。
在OpenRouter的OpenClaw这个分类里面,Kimi2.5牢牢占据了第一的位置,是Gemini3的将近两倍,Kimi接入OpenClaw也算是众望所归。
图片
为了从不同维度去测试Kimi Claw的边界,我们创建了三个机器人“多拉K梦”、“存档点”、“PM嘴替”和“情报收割鸡”,用来搜集信息、记录素材、制作图表、与人沟通等日常工作,并让它们喊我牢焦,这样显得有人情味些。
比起干瘪的“响应速度”、“调用上限”等技术指标,它在真实的、充满鸡飞狗跳的职场和生活里,到底能不能扛事儿。究竟是只会机械提醒的“人工智障”,还是真能帮你分担精神内耗、处理复杂工作的“赛博管家”?
首先,作为一个经常需要看大厂战略方向、输出洞察材料的打工人,啃几十页的行业报告是家常便饭。比如今年CES 2026,老黄那份《计算的炼金术》PPT足足有71页。
虽然现在大家肯定都会用AI来提效,但以前处理这种大部头,总免不了一套繁琐的“切屏动作”:把文件下载到本地、跳出工作群、打开各种大模型网页端、上传、等解析,最后再把总结复制回来,思路经常在来回切换中被打断。
但Kimi Claw改变了“交互位置”,它直接长在了我的工作流里。
这次我连网页都没开,直接在飞书里把文件糊到了“多拉K梦”的脸上,像@同事一样甩了一句:“帮我分析一下这个文档核心讲了什么”。
图片
在接到任务后,Kimi Claw迅速进行了任务拆解与方案重构,并结合网络内容快速提炼出了一个极具结构感的“省流版”核心要点:
图片
当然,作为一个合格的赛博助理,光会看字儿可不行。除了静态文档,日常那些又长又干的行业视频同样是消耗心智的重灾区。
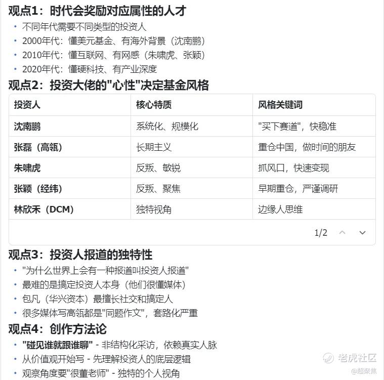
我把elsewhere对谈投中网总编辑董力瀚的B站一小时长播客链接给它,并让它分析这个视频,提取核心观点给我。
图片
收到指令后,KimiClaw直接聊天界面甩回一份“高管汇报级”的结构化摘要。
不仅按年代梳理了投资人属性,还拉了个表格,把沈南鹏、张磊、朱啸虎等大佬的核心特质与基金风格对标得清清楚楚。最后连“反叛精神”这种关键洞察和一句话总结都给你提炼好了。主打一个全程不切应用,干货直接喂到嘴边。
图片
图片
而搞定复杂的文档、视频分析只是它的“基本盘”,Kimi Claw真正硬核的地方,在于它能像个活人助理一样,接管你生活里那些繁琐的“逻辑触发”日常。
像我本人有高血压,由于工作强度大,在电脑面前一坐下来就是大半天,一忙起来就忘了吃药。为了跟这种“身不由己的健忘”作斗争,最常规的操作就是掏出手机,设下一排密密麻麻的定时提醒。
一般的AI工具只能说帮我节约十几分钟定闹铃,但在Kimi Claw这里,你可以给它定下一个几个规矩:“吃降压药之后请让我回复‘1’,如果我没有回复的话,请过十分钟再次提醒询问我是否有按时吃药。”
图片
它不仅按时发药,还要“验单闭环”。你不回复“1”,它就会根据设定,每隔10分钟来“温柔地骚扰”你一次。它不看时间,只看结果,直到逼着你把健康当回事。
还有个问题是久坐伤腰,很多人想上班时间每隔40分钟起来走动一下,但依靠手机自带的日历或提醒事项,你得手动创建十几个循环日程,还要瞪大眼睛小心翼翼地避开午休时间。这种繁琐的设置过程,足以干掉你99%的养生热情。
但对于Kimi Claw,你不需要去填任何表单,只需要像吩咐助理一样甩给它一句大白话:“我的工作时间是上午8:30到12:00,下午1:30到6:00,工作日的时候每隔40分钟提醒我起来走动一下。”
图片
就这么一句随口的交代,Kimi自己就在后台把算盘打得噼里啪啦响。它自动理解了什么是“工作时间”,乖乖给你抠掉了午休,还把前面提到的降压药提醒算上,然后快速生成全天所有精确的打卡点。
图片
没有复杂的参数,没有死板的交互,你只需要动嘴提需求,AI自己去拆解逻辑并执行。
这让我想到一个天然适合它的职业“项目规划师”,不论你是高级PM还是业务一号位,日常干得最多的脏活儿其实就两个字:“催收”。
盯节点是他们天职,但这活儿太反人性了。在复杂的职场人情世故里,催进度就像走钢丝:催紧了,大家背后蛐蛐你是老板的“狗腿子”,分分钟引发情绪对抗;催松了,风险在水底下憋个大的,一旦交付延期,深夜写复盘小作文、背锅挨骂的还是你自己。
这种上下夹击的憋屈感,谁干谁懂。
既然“催进度”本质上就是个不停触发条件(到了节点、交没交东西)、而且极度消耗情绪的苦力活,与其用血肉之躯去承受这种人际摩擦,为什么不把它交给一个没有感情、绝对理性、永远不知道“不好意思”四个字怎么写的赛博替身呢?
其实不用想得太复杂,你只要用大白话给Kimi Claw交代一句“几点去问谁、没交怎么办”,它就能去替你当这个“烦人精”。
比如本周五是核心代码提交的Deadline,作为PM你必须在周四下班前摸底研发同学(范文)的进度状态。按理来说你要在周四下午就硬着头皮去群里发一句:“@范文,明天的代码提交有风险吗?”然后开始焦虑地等待回复。如果不回,或者说搞不定,你还得一个一个去敲定大家的时间,拉一个周五早上的紧急对齐会。
这中间全是记忆负担和沟通内耗,但在Kimi Claw的工作流里,你只需要给你的“PM嘴替”甩下这串大白话指令:
图片
剩下的事情,都可以交给Kimi Claw,收到指令后,Kimi Claw 会进行任务拆解与方案重构,并直接给你回复:
图片
看到没?它连系统容错和备用方案都帮你想好了,你只需要点个头,剩下的“催收”脏活,它全包了。
时间一到,这位嘴替毫不含糊,准时在群里发问。一旦检测到进度卡住了,它没有任何心理负担,反手就是一个冷酷无情的执行动作:
图片
整个过程干脆利落,完美剥离了人际交往中的“不好意思”和“情绪对抗”。
研发兄弟不会觉得你在刻意找茬,因为发消息的是个没有感情的机器人程序;而你也再不用把宝贵的脑力浪费在“周四下班前得去群里吼一嗓子”这种事上。
它真正把你从琐碎的、令人抓狂的泥潭里拔了出来,让你可以把精力留给真正值钱的活儿——去识别风险、解决问题、协调资源。
想要什么,直接交代给AI助理,这才是打工人该过的日子!
02养“收割鸡”,建“存档点”,轻松告别信息焦虑
搞定了内部的“人”,我们再来看看外部的“信息”。
现代职场人多少沾点“信息错失恐惧症”。每天一睁眼,大厂又新设了什么业务线?哪家巨头进行了组织架构调整?各种App的红点简直像催命符。
你想保持对前沿商业动态的敏锐度,但现实是你要耗费大量时间在那些公关通稿、标题党和水军评论里去大浪淘沙。
以前,我们关注一堆公众号、攒了一堆RSS源,最后只是把“未读消息”从一个App搬到了另一个App,越看越焦虑。我们需要的是提纯后的精华情报,而不是一堆无用的低质信息。
你可以在Kimi Claw直接给自己招一个7*24小时高强度冲浪的“情报收割鸡”,你只需要像个无情的资本家一样,给它下达指令。
图片
指令一发,Kimi Claw就变成了你的不知疲倦的行业研究员。每天早上8点,当你挤上早高峰的地铁,或者刚坐到工位端起美式时,一份去水降噪、交叉比对过、甚至提炼了商业洞察的极简快讯,已经乖乖躺在你的对话框里了。
图片
没有广告,没有废话。一分钟扫完,清清爽爽带着全行业最前沿的视角开启一天,这不比每天焦虑地刷信息流爽得多?
但光有向外探索的“收割鸡”还不够,我们自己脑子里那些碎片化的灵感,又该怎么安放?
对于经常需要写材料、做商业分析的人来说,灵感往往是在摸鱼看新闻、群里吹水、甚至走路买咖啡时突然冒出来的。比如瞥见一眼“三星HBM4首发”,或者脑子里突然闪过一个“AI护城河转移”的念头。这些零碎的火花,往往是日后写出重磅分析的绝佳灵感。
但把它们记下来,需要你掏出手机、打开备忘录、梳理思路再打字……如果你在办公室被打断一下,很可能就中断了。
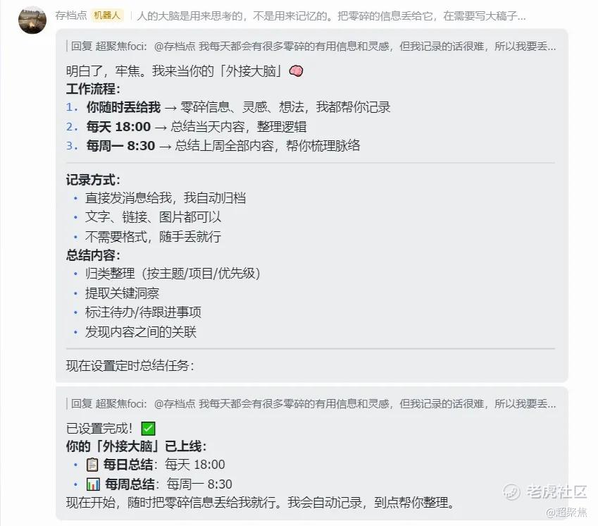
而Kimi Claw也能充当这个专属的“赛博存档点”。觉得有价值的信息直接无脑丢给它,还很统一要他在通勤时间整理给你。
图片
我的诉求简单粗暴:第一,我随时随地往里扔碎片,你帮我接着;第二,每天下班前和周一早会前,你得帮我把这些碎片拼成一幅完整的拼图。
面对这种“没有格式”的无理要求,Kimi Claw展现出了极高的“助理自觉”。它不仅接住了定时触发的要求,还主动反向给我确认了一套大白话流程。
图片
而输出的结果也是一份带有战略逻辑和业务思维的复盘报告,直接发消息、不需要格式、随手丢就行,你还会觉得AI没用?
图片
这哪里是备忘录,它不仅能接管信息整理的脏活,还能对一系列事件进行归纳总结,这分明就是一个任劳任怨的分析师啊,这样节省下来的时间我就可以用来摸鱼(不是),留给更高价值的思考与决策了。
03写在最后
当然,上面这些让人极度舒适的“甩手掌柜”体验,仅仅是Kimi Claw潜力的冰山一角。
Kimi Claw最狠的一点在于,它直接把触角伸进了你最真实的办公现场,除了前面展示的飞书,它同样能无缝嵌入QQ、企业微信、钉钉这些你每天重度依赖的软件中。不再是一个在远端服务器里等你登录的系统,而是真正长在你工作流里的“赛博牛马”。
更重要的是,它远不止是一个更聪明的搜索引擎,本质上还是一个高度自定义的“专属助理”。
嫌弃默认的AI腔调太官方、太端水?
你可以直接“改人设”,无论是捏成一个严谨苛刻的分析师,规定它“说话必须带风险提示”;还是让它变成雷厉风行的暴躁PM,要求它每次汇报“先说结论再给步骤,绝不废话”。规矩你来定,它就能死死记住这套沟通法则,绝不跟你来虚的。
带新人太累,每次交代任务都要从头解释背景?
你可以直接给它“喂经验”。通过内置的Clawhub技能库,你可以像给电脑装插件一样,一键给它挂载“竞品分析”、“风险提取”等成熟的高手模块。甚至,你可以直接把你的做事习惯(先搜什么、怎么判断、最后出什么格式)一股脑喂给它,让它变成世上唯一一个100%懂你的分身。
在这个大模型满天飞的时代,比起“写诗作画”的这种主观性强的技能,我们更需要能将自己从“水深火热”工作环境解放出来的技术红利。
Kimi Claw的Beta版终于把OpenClaw的使用门槛打下来了,更多人可以上手试试,感受一下技术的发展方向。
免责声明:上述内容仅代表发帖人个人观点,不构成本平台的任何投资建议。


