偿付能力数据不准确、条款费率乱用、虚构中介,阳光保险开年连曝多项违规
近日,国家金融监督管理总局公布2026年首批行政处罚信息,阳光保险集团股份有限公司因核心经营环节违规被重罚。与此同时,其旗下财产险分支机构也因经营乱象接连收到地方监管局罚单。集团及相关涉事主体合计被罚金额达189万元。
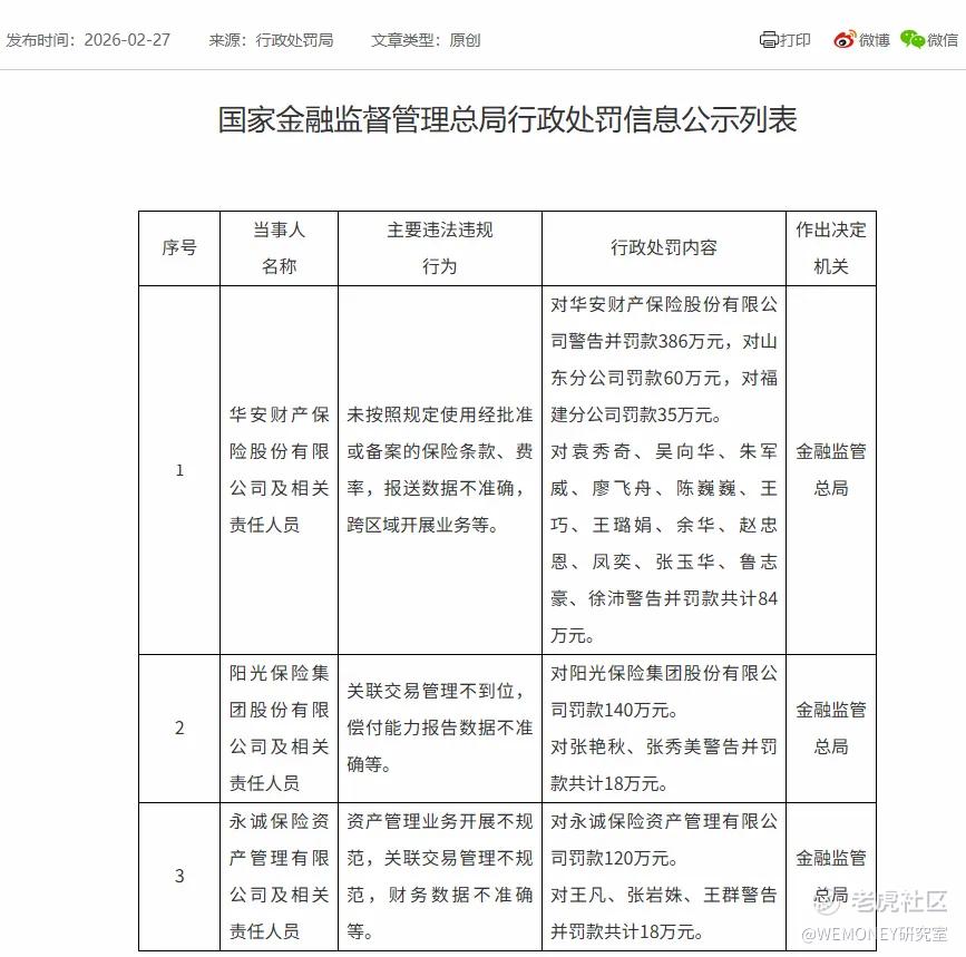
根据国家金融监督管理总局2026年2月27日披露的行政处罚信息,阳光保险集团股份有限公司及相关责任人存在两项核心违规事实:一是关联交易管理不到位,二是偿付能力报告数据不准确。针对上述违规行为,监管部门对阳光保险集团股份有限公司处以140万元罚款;对责任人张艳秋、张秀美分别给予警告,二人合计被罚款18万元。
据悉,此次被罚的两项违规事项均触及保险机构经营与监管的核心红线。偿付能力是衡量保险公司经营稳定性与赔付能力的核心指标,被称作保险公司的“生命线”。偿付能力报告数据不准确,将直接影响监管部门对机构风险水平的研判,也可能对投保人、投资者的决策形成误导。而关联交易管理不到位,则极易引发利益输送风险,损害保险公司、保险消费者及中小股东的合法权益,是近年来保险行业公司治理监管的重点整治领域。此次处罚严格落实“双罚制”,在对机构罚款的同时对相关责任人同步追责,体现了监管穿透式、全链条问责的思路。
集团总部领罚的同时,阳光保险旗下分支机构也曝出违规问题。此前,国家金融监督管理总局山东监管局官网公示的行政处罚决定书(日金罚决字〔2026〕1号)显示,阳光财产保险股份有限公司日照中心支公司岚山营销服务部因未按照规定使用经批准或者备案的保险条款、保险费率,被罚款15万元。时任该营销服务部负责人尹世伟被警告并罚款2万元。
据了解,未按照规定使用经批准或备案的条款费率,是保险业常见的违规行为之一,直接影响保险产品的合规性和定价的公允性,可能损害投保人权益,扰乱市场秩序。
免责声明:上述内容仅代表发帖人个人观点,不构成本平台的任何投资建议。


