智能电网:智能经济的“能源大脑”与六千亿投资新风口
当人工智能深度渗透千行百业,当算力成为新质生产力的核心指标,一个关键问题浮出水面:谁为智能经济提供源源不断的动力支撑?答案正指向一个正经历深刻变革的传统领域——智能电网。
在“智能经济”的宏大框架下,电网正从单一的电力输送通道,进化为融合AI、数据、算力的“能源数字底座”。它不仅为全社会提供绿色电力,更通过源网荷储全环节的感知与协同,成为能源流、信息流、价值流“三流合一”的核心枢纽。随着国家发改委、国家能源局明确提出到2030年初步建成“主配微协同的新型电网平台”,以及国家电网“十五五”期间4万亿元固定资产投资计划的落地,智能电网赛道正迎来历史性机遇 。
本文将深度剖析智能电网在智能经济中的核心定位,并聚焦南网数字、国网信通、四方股份、特变电工、中国西电、安靠智电等六家核心企业,解读其如何通过AI+数据+算力的深度融合,重塑能源未来。
01
从“自动化”到“数智化”:电网成为智能经济的发起点
智能经济对电力的需求已发生质变。以AI数据中心为例,英伟达财报显示其客户已部署9GW Blackwell基础设施,单机柜功耗突破100kW,这对电网的稳定性与电能质量提出了严苛要求 。传统的“自动化”电网仅能执行预设指令,而面向智能经济的电网必须具备“数智化、自主化、生态化”特征。
电网的本质正在被重估:它首先是数据的超级采集器——源网荷储各环节的亿万级传感节点实时感知运行状态;其次,它是算力的重要消费者——AI调度、数字孪生、新能源功率预测均需海算力支撑;最终,它作为能源的输送与配置中枢,将清洁能源精准送达每一个算力中心与制造工厂。这种“三位一体”的定位,使电网当之无愧地成为智能经济的 “能源大脑”与“数字底座” 。
02
核心引擎:六家龙头企业的“数智”布局
在这一轮电网“数智化”跃迁中,一批掌握核心技术的龙头企业已走上前台,成为产业变革的先锋。
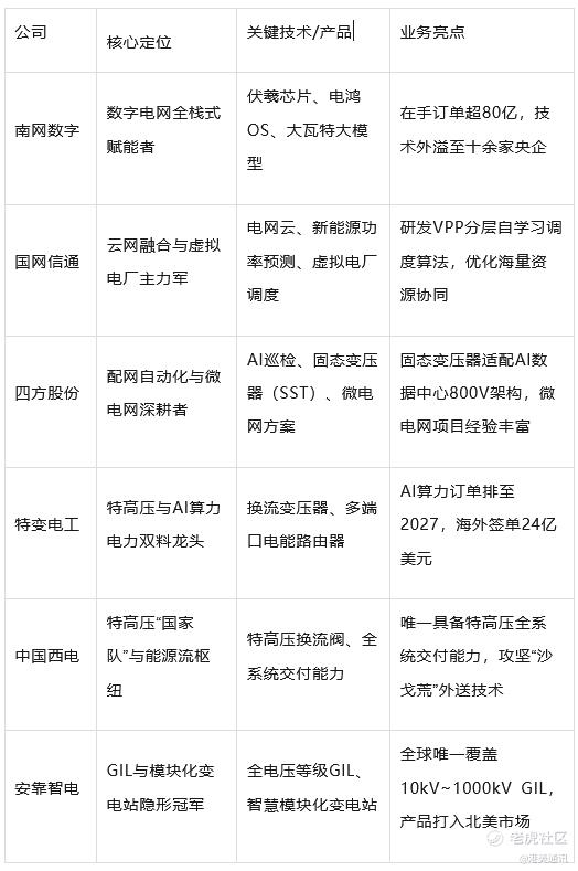
南网数字:数字电网的“全栈式”赋能者
作为南方电网数字电网建设的核心平台,南网数字(301638.SZ)是国内少数具备 “云-管-边-端-芯” 全栈能力的服务商。其自研的“伏羲”系列芯片,专为工业级电力控制设计,已在配网自动化终端大规模应用;“电鸿”物联操作系统,是国内首个电力物联OS,首次实现一套系统覆盖不同类型、不同品牌的电力设备;“大瓦特”电力大模型,则在输电智能巡检、智能客服等电力专业任务上性能显著优于通用模型 。值得关注的是,其技术能力已走出南网体系,覆盖了国家电投、三峡集团、中国华能等十余家央企及行业龙头,截至2025年6月末,公司在手订单超80亿元,其中非关联客户订单达8.1亿元,显示出强大的外溢效应 。
国网信通:云网融合与虚拟电厂的主力军
作为国家电网公司信息化建设的主力,国网信通(600131.SH)深度参与电网云与调度云建设。在AI应用层面,公司在新能源功率预测领域成效显著,利用AI算法有效降低预测误差,提升新能源消纳率。更为关键的是,其在虚拟电厂运营平台领域布局深远。根据最新专利信息,国网信通正研发基于多目标优化的虚拟电厂分层协同智能调度系统,通过AI实现海量分布式资源的聚合与协同优化,实现分层调度策略的持续优化和自学习能力,这正是新型电力系统应对分布式能源挑战的核心技术路径 。
03
四方股份:配网自动化与微电网的深耕者
四方股份(601126.SH)在配网自动化领域积淀深厚,并将AI技术全面融入业务。公司推出的基于AI的输电线路故障原因识别、变电站智能巡视及电力设备运检助手等产品,已在京能国际通辽238万千瓦风电基地等项目落地 。面对智能经济的新需求,四方股份前瞻布局固态变压器(SST),适配下一代AI数据中心的800V架构,是国内极少数能提供数据中心交直流配电系统全解决方案的企业 。此外,公司在智能微电网领域经验丰富,其崇礼冬奥微电网示范项目、广州南沙多位一体微能源网项目,实现了园区用能成本降低10%、可再生能源100%消纳的显著成效 。
04
特变电工:特高压与AI算力电力的“双料龙头”
作为全球变压器龙头,特变电工(600089.SH)正享受多重逻辑共振。在特高压领域,其换流变压器市占率长期保持在35%以上,主导制定了国内80%的特高压变压器标准,直接受益于“十五五”特高压投资高潮 。在AI算力这一新兴赛道,公司已成为AI算力电力底座的核心供应商。针对AI数据中心对高功率、低损耗变压器的爆发式需求,其10kV/1MW多端口电能路由器已在珠海、东莞数据中心示范运行,面向数据中心的订单甚至已排至2027年 。同时,公司海外拓展迅猛,近期连续斩获沙特24亿美元超高压设备大单,国际业务成为高增长引擎 。
05
中国西电:特高压“国家队”与能源流核心枢纽
作为全球唯一具备特高压全系统交付能力的央企,中国西电(601179.SH)是智能电网中 “能源流优化”的绝对核心。从换流阀到变压器,从GIS组合电器到避雷器,公司拥有完整的特高压设备产业链。2026年,西电电力系统明确提出聚焦特高压核心工程,攻坚特高压换流阀、储能等关键技术 。在智能经济时代,特高压是将“沙戈荒”大基地的清洁能源长途输送到东中部算力集群的物理基础,中国西电作为“大国重器”,在保障国家能源安全与数据中心供电方面具有不可替代的战略价值 。
06
安靠智电:GIL与模块化变电站的隐形冠军
在城市电网日益密集、特高压穿越复杂城区的背景下,安靠智电(300617.SZ)凭借其全球唯一的10kV~1000kV全电压等级GIL(气体绝缘输电线路)能力,开辟了独特赛道。GIL相较于传统电缆,具有传输容量大、损耗低、占地面积小的优势,是解决城市输电瓶颈和特高压出线的关键技术。目前,公司GIL产品已依托央企和海外代理商持续拓展北美、南美及中东市场 。同时,其智慧模块化变电站凭借建设周期短、占地小的特点,正成为数据中心、工业园区等场景的优选方案,展现出强劲的出海潜力 。
六家核心企业智能电网布局对比
07
投资逻辑:四条主线勾勒万亿蓝海
透过上述企业的布局,可以清晰地看到智能电网投资的四条核心主线:
第一,AI赋能与算力基础设施。随着AI数据中心爆发式增长,其对电网的冲击和依赖同步提升。具备构网型储能、固态变压器、动态无功补偿(SVG)等电能质量治理能力的企业,如四方股份、特变电工,将在数据中心配电市场中占据高地 。
第二,数字化与自主可控。电网的智能化依赖底层软硬件的自主可控。拥有国产芯片、自主操作系统、电力行业大模型的企业,如南网数字,不仅享有电网内市场,更有望将解决方案推广至交通、建筑等更多能源消耗场景,打开成长天花板 。
第三,特高压与能源大基地。解决新能源消纳问题,特高压建设必须适度超前。中国西电、特变电工作为一次设备龙头,将直接受益于“十五五”期间数十条特高压线路的核准与招标,业绩确定性高 。
第四,配网智能化与新业态。分布式光伏、充电桩、虚拟电厂的爆发,倒逼配电网向有源双向交互系统升级。国网“十五五”规划明确提出加快推进配网建设,四方股份(配网自动化)、国网信通(虚拟电厂平台)、安靠智电(模块化变电站与GIL)将深度参与配网形态的重构 。
站在2026年春天的门槛上,我们看到的不仅是电力设备的周期性复苏,更是一场关于能源与数字深度融合的范式革命。当特变电工的变压器为AI服务器提供澎湃电力,当南网数字的“电鸿”系统连接起亿万台能源设备,当中国西电的特高压工程将西部的阳光送至东部的计算中心,智能电网作为智能经济的“能源大脑”已然成型。在这场波澜壮阔的能源转型与数字化变革中,掌握核心技术与数据枢纽能力的企业,将成为智能经济时代最坚实的“电力底座”,也必将是资本市场持续聚焦的价值洼地。
免责声明:上述内容仅代表发帖人个人观点,不构成本平台的任何投资建议。
- DouglasMalan·03-05 12:53智能电网真风口啊,冲就完了!点赞举报

