星瞰IPO | 3年半亏损超38亿元,上海超硅半导体寻求IPO输血
在国产半导体材料自主替代的浪潮下,上海超硅半导体股份有限公司(下称“超硅股份”)正试图叩响科创板IPO的大门。
超硅股份成立于2008年,主要从事全球半导体市场需求最大的300mm和200mm半导体硅片的研发、生产、销售,同时公司还从事包括硅片再生以及硅棒后道加工等受托加工业务。公司的主要产品包括300mm、200mm半导体硅片,以市场需求较大的P型硅片产品为主,也包括少量掺磷的N型硅片,已发展成为国际知名的半导体硅片厂商。
然而在2022年—2025年上半年,超硅股份却在三年半时间里交出了一份累计亏损超过38亿元的“成绩单”,令市场大跌眼镜。这场IPO征程,既是超硅股份寻求资本“输血”的突围之战,也是对其能否破解发展瓶颈的一次考验。
越卖越亏,持续失血
2025年10月,超硅股份更新了招股说明书,并于11月回复了上交所的审核问询。
招股书信息显示,2022年—2024年,公司的营业收入呈现持续增长趋势,从9.21亿元上涨至13.27亿元,然而归母净亏损却从8.03亿元扩大到了12.99亿元,三年累计亏损31.46亿元。2025年上半年,公司亏损势头未改,归母净亏损达7.36亿元,三年半时间累计亏损超38亿元。
图片1
▲超硅股份招股书截图
“由于半导体硅片行业前期资本性投资规模大、客户认证周期长,受制于固定成本以及期间费用较高等因素,公司仍处于产能爬坡、规模效应逐步释放的关键节点,目前尚未实现盈利。”超硅股份称。
报告期内,超硅股份综合毛利率持续为负,分别为-11.09%、-7.05%、-3.31%、-2.87%,而同期行业平均值分别为30.54%、22.24%、13.26%、13.26%。
除了产能爬坡导致的固定成本持续攀升,不断增长的研发费用也是侵蚀利润的原因之一,2022年—2025年上半年,超硅股份研发投入分别为7761.5万元、1.59亿元、2.46亿元、1.32亿元,研发投入占收入的比重分别为8.43%、17.15%、18.55%、17.43%。同期管理费用也分别达到了2.8亿元、2.6亿元、2.77亿元以及1.7亿元,各年占营收的比例均在20%以上。
图片2
▲超硅股份招股书截图
此外,随着公司产能扩张,超硅股份报告期内存货规模大幅提升,各期期末存货账面余额分别为7.77亿元、11.9亿元、15.1亿元和16.2亿元。
超硅股份的持续亏损也引发了监管层关注,上交所要求其披露与同行业公司相应发展阶段的业绩情况是否可比,是否符合行业发展规律,量化分析发行人持续亏损且幅度逐渐增大的原因及合理性。
超硅股份在回复中与同行业公司进行了营收和产能的对比,称半导体硅片行业企业需要在发展前期进行重资产投入,建设周期与产能爬坡周期长,需要经历多年的亏损才能实现盈利,公司与同行业公司相应发展阶段的业绩情况具有可比性,当前业绩情况符合行业发展规律。
值得关注的是,超硅股份预计2028年或2029年实现合并报表盈利,并指出上述测算不构成盈利预测或业绩承诺。盈利预期依然渺茫。
资产负债率高,客户集中
事实上,超硅股份面临的不只是持续亏损的难题。
在现金流方面,超硅股份的境遇也不甚乐观。招股书显示,2022年—2025年上半年公司经营活动产生的现金流量净额持续为负,分别为-5.91亿元、-4.35亿元、-3.89亿元和-4.35亿元。截至2025年上半年末,公司账上现金及现金等价物为6.97亿元。
与此同时,公司的负债总额持续增加,2022年—2025年上半年分别为50.69亿元、81.8亿元、81.04亿元和90.97亿元;公司总资产虽然从2022年的125.86亿元增加到了2025年上半年的157.79亿元。但同期对应的合并口径资产负债率也从40.27%扩大到57.65%,流动比率分别为3.37、1.00、0.98和1.49,存在一定的短期偿债压力。
由于超硅股份目前正处于产能快速爬坡期,对营运资金的需求较高,若未来公司不能有效地拓宽融资渠道,将会对短期偿债能力造成不利影响。
图片3
▲超硅股份招股书截图
另外,在客户集中度方面,2022年—2025年上半年,超硅股份前五大客户的销售金额占各期营业收入的比重分别为56.04%、58.33%、63.66%和59.52%。“如果公司未来与主要客户无法维持继续合作,或者公司主要客户的生产经营发生波动,或者客户调整发展战略方向导致其所需的产品类型发生变化,导致对公司产品的需求量减少,有可能给公司的持续经营带来不利影响。”超硅股份表示。
多名高管离职,特别表决权存风险
与失血的业绩和并不乐观的财务数据同样值得关注的,还有超硅股份内部的治理。
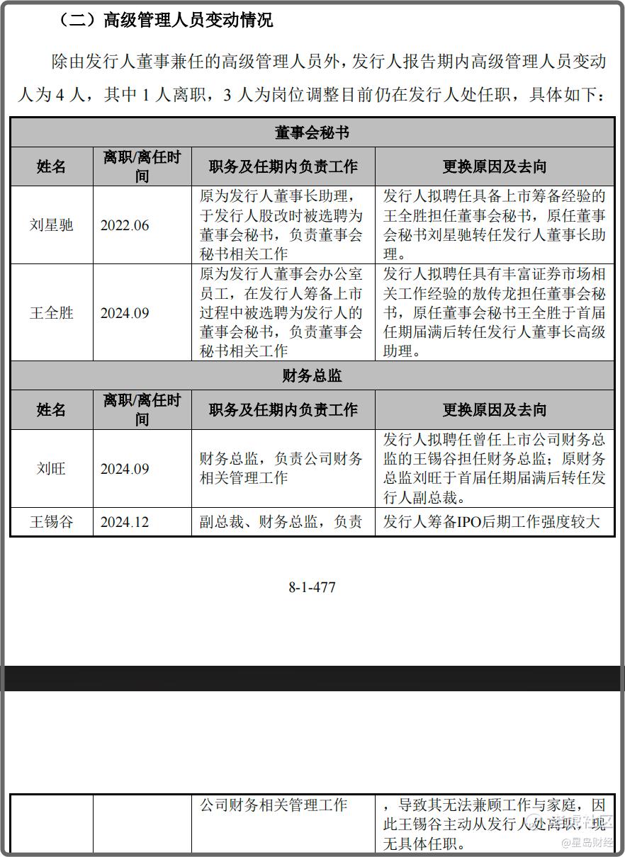
首先便是核心高管层的变动。报告期内,超硅股份多名董事、高管等关键岗位人员发生变化。如公司财务总监自2023年3月至今先后更换3人,分别为刘旺、王锡谷和王红梅。2025年5月,公司原董事、副总裁、核心技术人员彭海鲸离职……
相关情况也引发了监管部门的关注,对此,超硅股份进行了具体披露。尽管公司表示上述人员变动不构成重大不利变化,未对发行人生产经营产生重大不利影响,但在IPO关键期出现高管动荡,难免让外界对公司管理团队的稳定性产生担忧。
图片4
图片5
▲超硅股份首次公开发行股票并在科创板上市申请文件的审核问询函之回复报告截图
需要说明的是,超硅股份的股权架构设计,是另一个值得关注的焦点。
据招股书,超硅股份法定代表人、总裁、董事长陈猛直接持有公司股权比例为0.71%,通过其支配的上海沅芷和上海沅英持有发行人股权比例为11.07%,合计持有股权比例为11.78%。
而超硅股份采用了特别表决权架构,即陈猛持有的公司约837.64万股股份为A类股,上海沅芷持有的公司约1.25亿股股份为A类股份,上海沅英持有公司548.6万股股份为A类股,A类股份合计约为1.39亿股。其余股东合计持有的公司约10.38亿股股份为B类股份,即普通股股份,A类股表决权为B类股的8倍。
通过特别表决权架构,陈猛直接及间接控制公司51.64%的表决权,系公司的实际控制人。这种机制在保障了决策效率的同时,也埋下了中小股东权益旁落的隐患。另外,总裁办员工王晓辉直接持有发行人股权比例为0.26%,对应控制发行人表决权比例为0.14%,而王晓辉是陈猛的配偶,即陈猛、王晓辉夫妇合计控制发行人表决权比例为51.78%。
图片6
▲超硅股份招股书截图
本次IPO,超硅股份拟募集资金近50亿元,投资于集成电路用300毫米薄层硅外延片扩产项目、高端半导体硅材料研发项目以及补充流动资金。对于公司而言,上市不是终点,而是真正考验的开始。在科创板的舞台上,超硅股份还需要用实实在在的盈利能力,证明自己不是“讲故事”的泡沫。
免责声明:上述内容仅代表发帖人个人观点,不构成本平台的任何投资建议。


