7年亏光80亿!华谊兄弟赌上全命押注《逐玉》,明星股东躺赚千万,股民却在赌退市?
最近爆火的古装剧《逐玉》,不光承包了热搜,更藏着一场关乎“影视一哥”生死的资本博弈——出品方背后的华谊兄弟,早已站在退市悬崖边,7年亏掉80多亿,如今把所有翻身希望都押在了这部剧上。
更扎心的是,一边是华谊孤注一掷求续命,一边是隐藏在幕后的明星股东,不用拍一部戏、不担一分风险,靠着早年的资本布局,悄悄赚翻千万。这场流量狂欢的背后,到底是华谊的救命稻草,还是又一场资本骗局?今天就扒透这盘资本局,给富途股民避坑!
先上核心结论:华谊已被逼到退市生死线,《逐玉》是最后的赌注;明星股东躺赚不踩雷,散户跟风需谨慎,切勿盲目抄底!
一、绝境华谊:8年连亏,净资产悬在退市生死线
谁能想到,曾经手握冯小刚、张艺谋,拍出《唐山大地震》《狄仁杰》系列,撑起国产电影半壁江山的华谊兄弟,如今会沦落到“靠一部剧续命”的地步?
一组扎心数据,富途股民必看:2018年至2024年,华谊兄弟的净亏损分别达到11.69亿、39.78亿、10.48亿、2.46亿、9.81亿、5.39亿和2.85亿,七年时间累计亏掉超82亿,相当于每年平均亏10亿+。
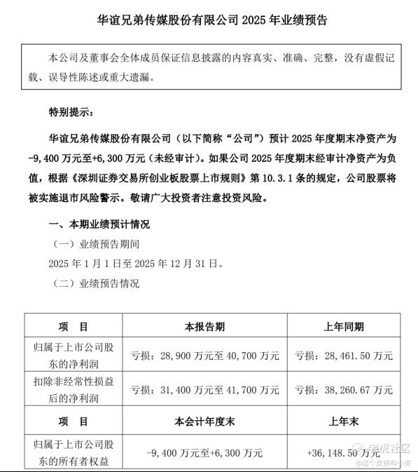
而2025年的情况更糟!根据华谊2026年1月披露的业绩预告,公司预计2025年归母净利润亏损2.89亿至4.07亿,同比还在增亏,这意味着华谊已经连续第八年亏损,累计亏损直逼90亿。
比持续亏损更致命的,是退市风险!3月13日,华谊兄弟发布第二次退市风险警示公告,初步测算2025年期末净资产在-9400万元至+6300万元之间(未经审计),刚好悬在“正负生死线”上。
按照深交所规则,如果最终审计结果净资产为负,华谊股票将被实施退市风险警示(*ST);若被*ST后2026年仍无法改善,就会面临终止上市的绝境,而最终答案要等到4月29日年报披露才能揭晓。
财务数据更是惨不忍睹:截至2025年三季度末,华谊资产总额仅26.17亿,负债却高达22.94亿,资产负债率飙升至87.69%——每100块资产里,就有87块多是欠的钱,偿债压力拉满。更雪上加霜的是,华谊近期还新增了累计5304万元的诉讼仲裁,进一步消耗公司元气。
曾经喊着要打造“中国迪士尼”的“影视+实景娱乐”双轮驱动战略,也随着苏州电影世界的出售彻底宣告失败,实景娱乐业务全面收缩,华谊的商业版图早已面目全非。
就在这样的绝境下,《逐玉》成了华谊唯一的救命稻草——毕竟,这部剧的成败,直接决定了华谊能否暂时摆脱退市危机,能否给市场和投资者一个交代。
二、《逐玉》爆火:华谊的续命赌注,到底能赚多少?
华谊对《逐玉》的投入,堪称“孤注一掷”。
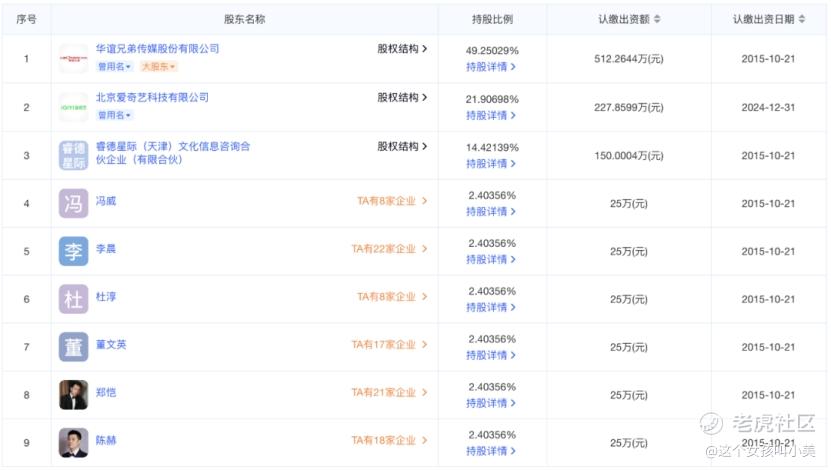
从股权关系来看,《逐玉》的核心出品方是浙江东阳浩瀚影视,而华谊兄弟持有其49.25%的股权,是第一大股东,也就是说,这部剧的每一分收益,都直接影响华谊的财务状况,关系到它能否缓解退市压力。
为了打造这部爆款,华谊砸下了4亿总投资,从剧本打磨、演员选角到后期制作、宣发推广,几乎倾尽资源。发行策略上更是聪明,选择腾讯视频、爱奇艺双平台联播,既分摊了成本,又实现了流量翻倍——开播前双平台预约人数就突破940万,开播后热度直接炸了。
数据说话:腾讯视频站内热度峰值冲到30912,刷新近一年古装剧纪录;爱奇艺热度稳定破万,云合数据显示单日市占率一度突破41%;海外市场更是同步发力,Netflix同步上线覆盖190多个国家和地区,韩国JTBC电视台也买下版权,外国网友自发传播,免费为剧集引流,海外版权收益相当可观。
根据行业分账模型测算,《逐玉》的国内播放分账、广告植入、海外版权等综合收益有望突破8亿元。按照华谊49.25%的持股比例计算,预计能为华谊增厚净利润0.8亿-1.5亿元。
但老铁们要清醒:这笔收益看似可观,相对于华谊2.89亿-4.07亿的年度亏损,不过是杯水车薪。它能缓解华谊的短期财务压力,稳定投资者情绪,却根本解决不了华谊长期亏损、造血能力不足的核心问题——说白了,《逐玉》只是一剂“止痛药”,不是“救命药”。
更关键的是,华谊的影视业务早已陷入“爆款依赖症”:近几年推出的《向阳·花》《分手清单》等电影,市场反响平平,难以形成票房支撑;剧集业务除了《逐玉》,几乎没有拿得出手的作品,IP储备也迟迟无法激活,后续增长乏力。
三、明星股东的躺赚局:不拍戏,分千万红利,零风险套利
《逐玉》的爆火,最开心的除了华谊,还有一群隐藏在幕后的明星股东——李晨、Angelababy(杨颖)、冯绍峰、陈赫、郑恺、杜淳,这六位明星,不用参与《逐玉》拍摄,却能躺着分走千万红利。
这一切,都源于2015年华谊的一次经典资本操作:当年,东阳浩瀚影视刚成立一天,华谊就以7.56亿元的价格收购其70%股权,直接将这家新公司估值抬到10亿元以上。而李晨、Angelababy等六位明星,作为浩瀚影视的原始股东,每人持有约2.4%的股权。
华谊的算盘打得极精:与其花钱签艺人、付高额片酬,不如让明星成为股东,把他们的流量、资源和公司利益绑在一起,变成“自己人”。而这六位明星,也借着华谊的资本布局,实现了“演员到资本玩家”的转型。
如今《逐玉》爆火,红利如期而至:按照8亿元综合收益测算,每位持股2.4%的明星股东,理论分红约1200万元——这个数字,比很多演员拍一部剧的片酬还要高,更关键的是,他们不用承担任何投资风险,所有成本和风险都由华谊承担,相当于搭着华谊的顺风车,躺赚十年。
这并不是他们第一次躺赚:过去十年,浩瀚影视还参与制作了《王牌对王牌》《喜剧总动员》等爆款综艺,以及多部影视项目,即便不是个个爆款,也能保持稳定收益,让这六位明星持续分红。而且浩瀚影视的新项目还在推进,张凌赫主演的《归鸾》已经开拍,未来他们还会有新的分红机会。
不得不说,这波资本操作太精明:华谊绑定了明星流量,明星拿到了稳定分红,唯独普通股民,要承担华谊退市、业绩亏损的全部风险——富途老铁们一定要看清,这就是资本游戏的真相。
四、必看:一部爆款,救不了濒临退市的华谊
很多股民可能会问:《逐玉》爆火,华谊会不会迎来反转?要不要趁机抄底?
答案很明确:大概率不会,抄底需极度谨慎!
首先,华谊的核心问题不是“缺爆款”,而是“造血能力枯竭”。除了《逐玉》,华谊没有拿得出手的后续作品,电影业务式微,IP开发滞后,短剧、AI辅助制作等新尝试还处于早期阶段,短期内无法成为利润支撑。
其次,行业格局早已变天。腾讯、字节跳动、爱奇艺等互联网平台,早已深度入局影视制作,手握充足资金和流量入口,传统影视公司的生存空间被不断压缩,华谊想要重新崛起,难如登天。
再者,退市风险并未解除。4月29日年报披露前,华谊的净资产是否为负还是未知数,一旦被实施*ST,股价大概率会迎来暴跌,散户跟风抄底,很可能被套牢。
业内人士普遍认为,华谊的最终出路,大概率不是独立复兴,而是资本重组——被流媒体平台并购,成为大型文娱集团旗下的IP开发工作室,这或许是华谊唯一的生机,但目前来看,重组还没有任何实质性进展。
最后,本文仅为财经分析,不构成任何投资建议,不引导违规操作。华谊兄弟目前面临退市风险、业绩亏损、诉讼纠纷等多重压力,影视行业波动较大,富途股民需理性看待,量力而行,切勿盲目跟风抄底,警惕投资风险。
《逐玉》的剧情还在更新,但华谊兄弟的命运,已经进入倒计时。对于咱们普通股民来说,看清资本博弈的本质,守住自己的本金,才是最稳妥的选择。
免责声明:上述内容仅代表发帖人个人观点,不构成本平台的任何投资建议。
- EugeneRodriguez·03-18 21:46华谊这坑太深了,散户别跳!点赞举报

