【悬赏】测测你是不是蔚来资深股东?
今天高考,蔚来出了套题蹭个高考热点,来测测你是不是蔚来资深股东😂
注意
- 各位考生请在评论区交卷
- 首位全部答对的考生送300虎币
- 第二位全部答对的考生送150虎币
- 第三位全部答对的考生送50虎币
- 另外我会在所有交卷并转发的考生中随机抽取3名送50虎币
考试正式开始,考生请作答
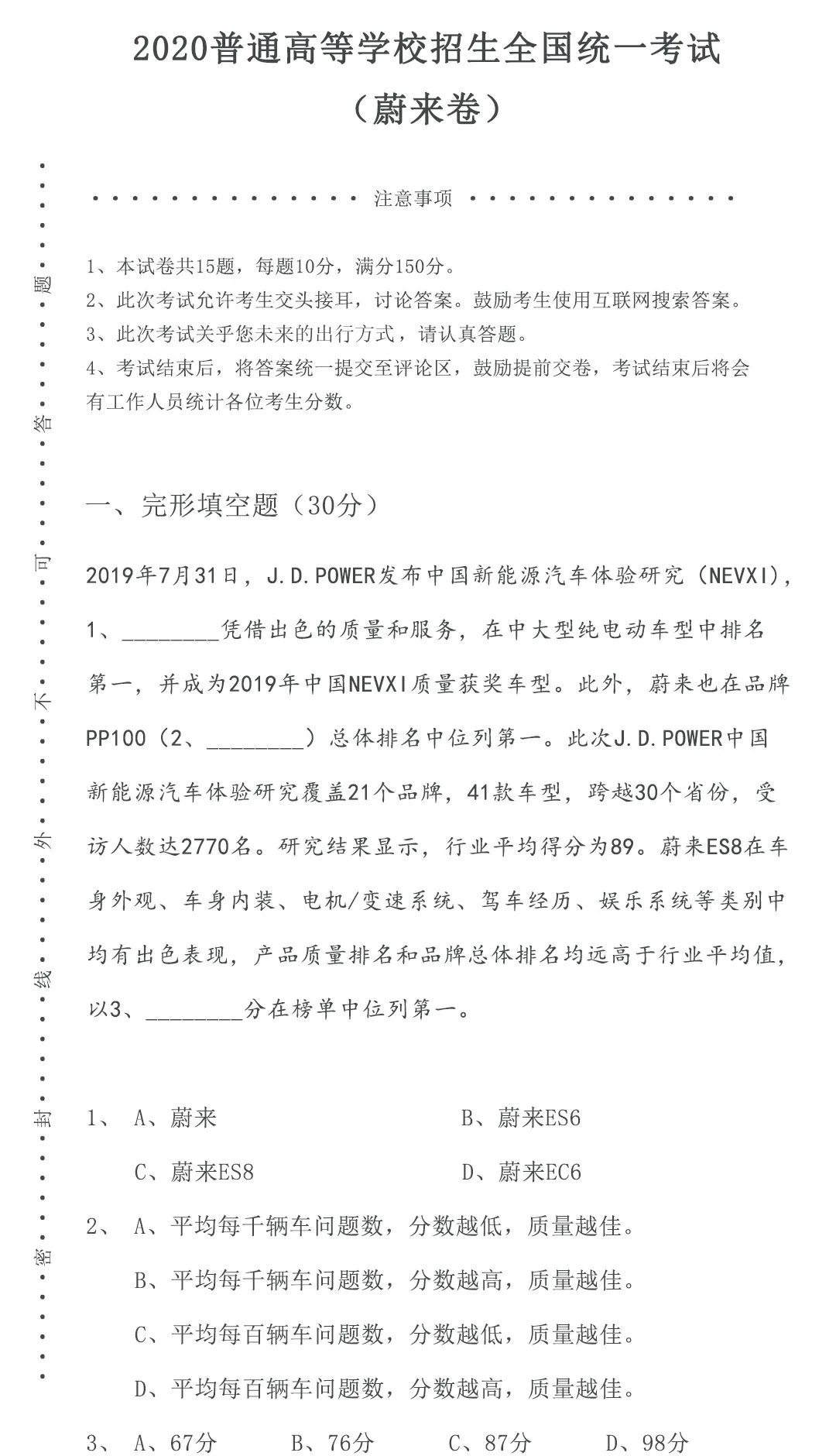
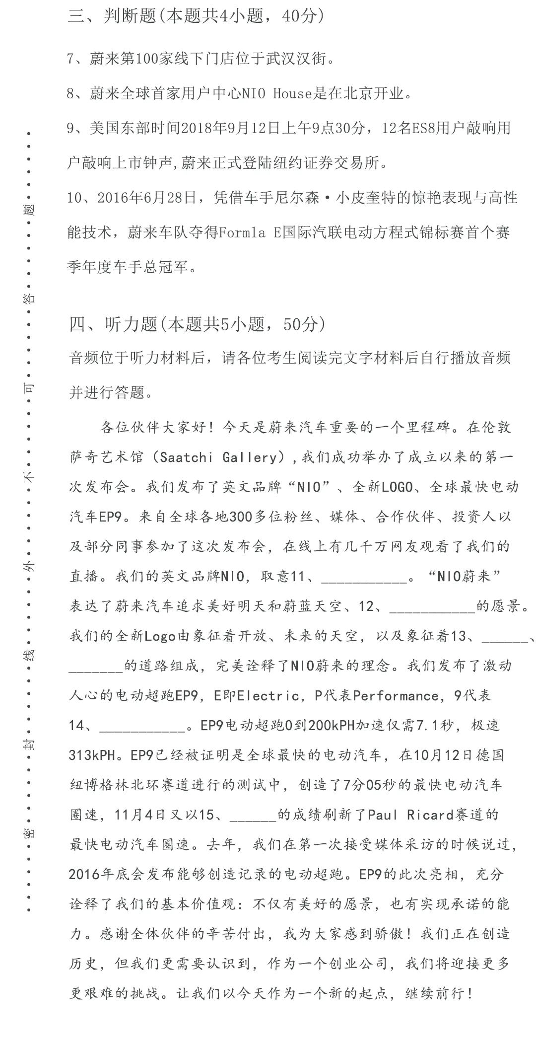
2020年普通高等学校招生全国统一考试(蔚来卷)
以上为考试内容
请考生作答完毕后仔细检查并交卷$蔚来(NIO)$
免责声明:上述内容仅代表发帖人个人观点,不构成本平台的任何投资建议。
22
举报
登录后可参与评论


2.C
3.A
4.B
5.B
6.A
7.×
8.✓
9.✓
10.×
11.A New Day
12.为用户创造愉悦生活方式
13.行动、前进
14.极致性能
15.1分52秒
11.A New Day
12.为客户创造愉悦生活方式 13.行动、前进 14.极致性能 15.1分52秒
6.A 7.× 8.✓ 9.✓ 10.× 11.A New Day 12.为用户创造愉悦生活方式 13.行动、前进 14.极致性能 15.1分52秒