商业航天“无锡现象”:一座制造业之城的太空产业突围
“梁溪号”卫星正待命升空,蓝箭航天的火箭智能制造基地加速建设,一家家商业航天龙头企业将供应链核心环节落户无锡——这座位于太湖之滨的城市正悄然成为中国商业航天版图上的重要坐标。
在无锡梁溪空天产业园的东方空间生产线上,一台通体银灰的庞然大物即将迎来关键试验。这是“原力-110”百吨级液氧煤油发动机,将装备于即将首飞的“引力二号”中大型可回收液体运载火箭。
这台中国商业航天领域推力最大的液体火箭发动机,从研发到制造的完整产业链均在无锡完成。
从火箭发动机到整箭总装,从卫星制造到空间计算,无锡这座传统制造业强市正在商业航天领域构建起覆盖“星、箭、网、端”的完整生态。
PART 01
产业背景:商业航天迎来发展窗口
中国商业航天正进入快速发展阶段,政策支持和技术突破共同推动行业加速。
近期密集的发射活动反映出行业的活跃度:12月10日,中科宇航力箭一号遥十一运载火箭成功将9颗卫星送入预定轨道。几天前,蓝箭航天朱雀三号重复使用运载火箭也成功发射入轨,虽回收试验失败,但仍标志着可回收火箭技术的进步。
国家航天局商业航天司的设立被业内视为行业从“野蛮生长”转向“规范发展”的标志。统一发射许可和产品标准的制定将为企业研发提供明确指导。
江苏已成为全国商业航天的重要增长极。截至2024年底,全省已集聚航空航天企业超400家,产业规模超1200亿元。
在产业生态的构建上,无锡走在了前列。近年来,无锡紧扣“打造空天产业新高地”的目标定位,现已聚集产业链企业近300家。
PART 02
无锡优势:从制造基地到产业生态
无锡的商业航天产业并非偶然兴起,而是基于其雄厚的制造业基础和政策引导共同作用的结果。
作为制造业强市,无锡在机械、航空、材料、集成电路等领域积淀深厚。截至2024年末,无锡航空产业链企业达223家,带动全产业链营收近300亿元。
在空间布局上,无锡形成了“一核引领、多点支撑”的格局。梁溪区作为江苏省首批未来产业先行集聚发展试点中空天产业的全省唯一试点,已集聚空天产业细分赛道各类企业96家。
这些企业形成了“既有参天大树,又有茂密森林”的产业生态。
政策支持是产业发展的另一重要推手。无锡设立了总规模超过150亿元的航空航天专项基金,对企业取得中国民用航空局颁发的批准装机、零部件制造人批准证书的给予累计最高500万元奖励。
针对商业航天高风险的特点,无锡还设立了专项基金,对企业研发阶段的试验失败给予一定成本补贴。
PART 03
产业布局:覆盖“星、箭、网、端”全链条
无锡在商业航天领域的布局已形成覆盖全产业链的完整体系:
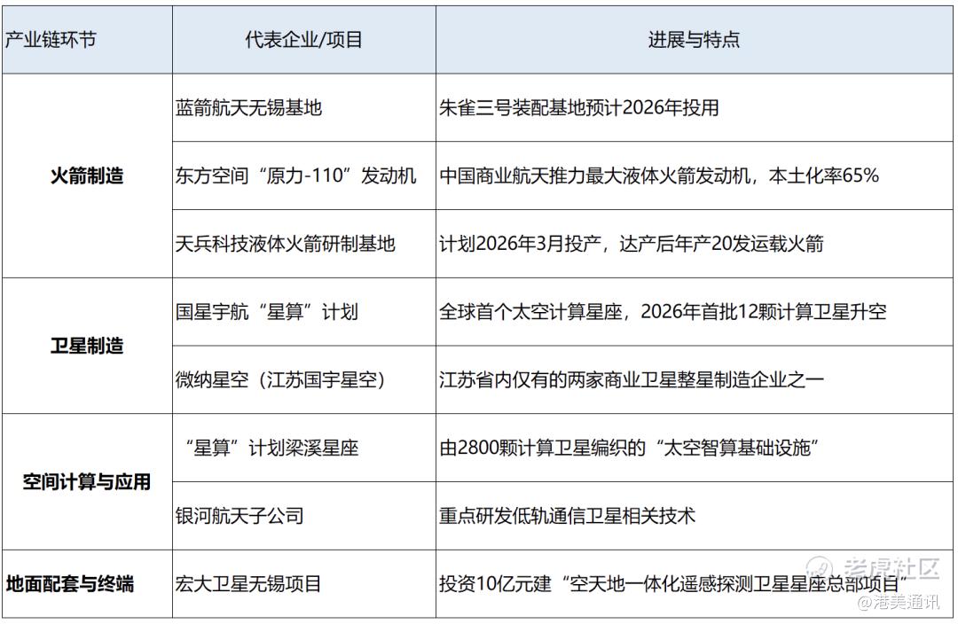
在火箭制造环节,无锡形成了三大商业火箭企业的产业集聚。蓝箭航天在无锡投资建设了朱雀三号装配基地,专注火箭装配与智能制造,预计2026年投用。
东方空间的“原力-110”发动机已进入生产制造冲刺阶段,将在7月下旬进行涡轮泵与燃气发生器的联合试验。
天兵科技的天龙三号大型液体运载火箭取得了技术突破,其液体火箭研制基地计划2026年3月正式投产。
在卫星制造和空间应用领域,无锡同样布局全面。国星宇航的“星算”计划梁溪星座将建设由2800颗计算卫星编织的“太空智算基础设施”。
PART 04
投资价值:产业资本与本土化双重驱动
无锡在商业航天领域的投资价值体现在产业资本的深度绑定和供应链本土化的双重驱动上。
无锡产业发展集团(无锡产发)等本地产业资本深度参与了多家商业航天企业的股权投资,形成了利益共同体。无锡产发不仅持股蓝箭航天5.1%,还通过持股银邦股份11%、飞而康40%等方式,构建起产业资本网络。
供应链本土化是另一关键趋势。以东方空间为例,“原力-110”发动机的零部件无锡本土化率已达65%,涡轮泵、推力室、阀门等核心部件均在本地制造。
蓝箭航天的供应链采用“民营为主、体制内关键供应商深度合作”模式,600余家供应商覆盖全国90余城。
“星算”计划梁溪星座合作协议的正式签署,标志着梁溪星座建设进入实质性推进阶段。2026年,梁溪星座首批12颗“梁溪造”计算卫星即将升空,形成20P太空算力。
PART 05
核心标的:产业生态中的关键节点
基于无锡商业航天产业生态,一些公司展现了特殊的投资价值。
银邦股份通过其参股的飞而康公司,成为C919增材制造零部件的独家供应商,同时在商业航天领域也有布局。
广东宏大通过参股的宏大卫星应用技术(江苏)有限公司,在无锡投资10亿元建设“空天地一体化遥感探测卫星星座总部项目”。目前已有10颗电磁监测遥感卫星在轨,计划3年内再发射20颗,完成全球组网。
派克新材作为航空发动机及燃气轮机用环形锻件的主要供应商之一,其产品也应用于商业航天领域。无锡已形成从材料到系统的完整航空发动机产业链。
睿创微纳通过其无锡子公司布局航天遥感领域。无锡已聚集7个卫星星座项目,41家空间信息应用企业。
隆盛科技则在航空新材料领域有所布局,相关企业达30余家,在钛合金、铝锂合金、碳纤维复合材料领域形成区域协作网络。
PART 06
风险提示:技术迭代与行业波动
尽管无锡商业航天产业发展前景广阔,但投资者仍需关注相关风险。
技术风险是商业航天领域的首要挑战。火箭发射和回收技术仍处于不断突破阶段,即使如蓝箭航天朱雀三号的回收试验也遭遇了失败。
行业政策变化可能影响发展节奏。虽然国家对商业航天持支持态度,但随着行业规模扩大,监管政策可能逐步收紧,对企业的技术要求、安全标准等方面可能提出更高要求。
市场竞争日益激烈。国内多个城市均在积极布局商业航天产业,如江苏的南通、苏州和南京也在该领域有所建树。
最后,商业航天的盈利能力尚未完全验证。目前大多数商业航天企业仍处于投入期,距离规模化盈利还有距离,需要长期资本支持。
当2026年梁溪星座首批12颗计算卫星升空,当蓝箭航天无锡基地在同年投入使用,当天兵科技年产20发火箭的生产线在无锡投产——这些时间节点将串联起无锡商业航天的未来图景。
这座百年工商名城正以“既有参天大树,又有茂密森林”的产业生态,在商业航天的星辰大海中探寻属于自己的发展轨道。
免责声明:上述内容仅代表发帖人个人观点,不构成本平台的任何投资建议。
- happiness000·01-06无锡航天产业爆发,潜力巨大!点赞举报

